
Ένα σώμα μάζας m=2kg εκτελεί αρμονική ταλάντωση της οποίας η εξίσωση προκύπτει από την επαλληλία των εξισώσεων x1=20√2·ημ(10t+π/4)S.I., x2=35·ημ(10t+π/2)S.I., x3=15√3·ημ(10t)S.I., x4=60·ημ(10t+7π/6)S.I. και x5=20·ημ(10t+π) S.I.
i) Το μέτρο του ρυθμού μεταβολής της ορμής του σώματος την χρονική στιγμή t=π/20s είναι:
Συνέχεια στο blogspot ή pdf ή σε word
Η αρχική μορφή της άσκησης σε pdf ή σε word
![]()
Καλησπέρα Βασίλη ..Ετσι πίστευα κι εγώ όμως κάποιος μαθητής είχε αντίθετη άποψη και είχε δίκιο ..ποτέ μην είσαι κατηγορηματικός ..τα μαθηματικά είναι πανίσχυρο εργαλείο ..Δεν χρειάζομαι στρεφόμενα διανύσματα .
Καλησπέρα Γιάννη!!!
Ποτέ μη λες ποτέ!!!!!
Να διορθώσω ένα λάθος (ακόμη ένα στην απάντηση μου στο word)
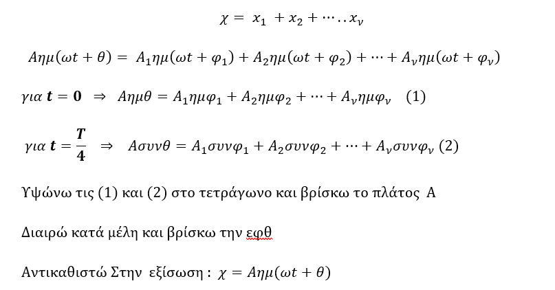
Άρα x = x1 + x2 + x3 + x4 + x5 = –15√3·ημ10t – 15συν10t
Το σωστό είναι Άρα x = –15√3·ημ10t + 15συν10t
Άμα βιάζεσαι….
Βασίλη ρίξε μια ματιά στο mail δεν ξέρω πως να ανεβάσω εικόνα εδώ.
Γιάννη τώρα το είδα.
Έβαλα μία καλύτερη εικόνα.
Κωνσταντίνε, Γιάννη και Βασίλη καλησπέρα.
Κωνσταντίνε σε ευχαριστώ για το σχόλιο και για την πρόταση του τίτλου που θα τον αλλάξω.
Βασίλη με τις ταυτότητες που δεν πήγα καν στον πειρασμό βγαίνει πάντα. Όπως και ο Ξενοφών αν θα δεις κάνει γενίκευση σε δύο εξισώσεις.
Το ερώτημα μου : Αν θεωρούν κάποιοι εκτός το στρεφομενο, οι ταυτότητες που χρησιμοποιείς και δεν είναι στην ύλη, θα μου πεις ισχύουν, ναι αλλά και το στρεφόμενο ισχύει.
Γιάννη τώρα έγραφα τη λύση σου αλλά με πρόλαβες. Κομψή αλλά και πάλι αν για παράδειγμα έχεις ριζα3+6 στα τετράγωνα έχεις ταυτότητες και πάλι χρονοβόρο.
Ο σκοπος της άσκησης ήταν άλλος. Αν μπορούσε να περάσει κάπως στους μαθητές θεωρώ είναι ο πιο κομψός τροπος, άλλωστε πρόσθεση δυνάμεων κάνουν στην 1η λύκειου. Επιπλέον πλεονεκτεί έναντι χρονικών διαστημάτων όπου δεν δίνουμε αναφορά στην αρχική φάση. Με μια εξίσωση μη μπορώντας να βρεις την αρχική φάση αν δεν θες να χρησιμοποιήσεις το στρεφόμενο τότε θα πρέπει να δικαιολογήσεις πως και με την Αημ(ωt) θα έχεις το ίδιο και με ένα σωρό πράξεις.
Κλείνοντας καταλαβαίνω την ένσταση του Βασίλη όσον αφορά αυτό με το μονόδρομο όπως η άσκηση αναφέρει στον τίτλο. Η αλλαγή θα γίνει και θα τροποποιήσω και τα νούμερα ώστε να μη βγαίνει η γωνιά θ και τελικά να αναδείξω αυτό που είχα σκοπό στο β και γ.
Καλημέρα Χρήστο.
Ωραίο. Τούδωσες και κατάλαβε. Επαλληλία πέντε κινήσεων; Νομίζω ότι Κωνσταντίνος έχει δίκιο για την "εκδίκηση του στρεφόμενου".
Αποστόλη καλησπέρα
Σε ευχαριστώ για το σχόλιο. Αύριο πιστεύω να κάνω κάποιες αλλαγές στην άσκηση. Να τονισω όπως είχα σκοπό εξ αρχής την χρησιμότητα του στρεφομενου. Ειδικά σε χρονικά διαστήματα ακόμη και με μη γνωστή την αρχική φάση στην εξίσωση.
Μόλις έγινε ενημέρωση της άσκησης.
Άλλαξε ο τίτλος καθώς και το πλάτος της συνάρτησης x2 ώστε να μη βγαίνει γνωστή η γωνία θ και να αναδειχθεί η χρησιμότητα του στρεφόμενου στην εύρεση του χρονικού διαστήματος. Επιπλέον η εύρεση του πλάτους συνεχίζει να υπολογίζεται με χρήση στρεφόμενων διανυσμάτων και ανάλυση σε άξονες. Η ανάλυση σε άξονες είναι πιο οικεία από τους μαθητές γι αυτό και η άσκηση λύθηκε με χρήση αυτών. Ενώ όπως φαίνεται δεν αποτελεί ούτε χρονοβόρα διαδικασία ούτε απαιτείται κάποια ιδιαίτερη γνώση ή απομνημόνευση επιπλέον σχέσεων.
Επίσης παρουσιάζονται και δύο αλγεβρικοί τρόποι εύρεσης του πλάτους. Ο πρώτος είναι η πρόταση του Βασίλη Δουκατζή και ο δεύτερος στηρίζεται στην εργασία του Ξενοφώντα Στεργιάδη την οποία ακολούθησε και ο Κώστας Ψυλάκος και μου έστειλε και τη λύση με μήνυμα. Ίδιας λογικής ήταν και η λύση του Γιάννη Μπατσαούρα.
Το πλεονέκτημα χρήσης του στρεφόμενου διανύσματος είναι ότι ακολουθείται η ίδια λογική λύσης και στο β και γ ερώτημα χωρίς να αλλάζει ο τρόπος στο γ ερώτημα. Ακόμη και αν χρησιμοποιούσαμε την δεύτερη σύντομη διαδικασία εύρεσης του πλάτους κατόπιν στο γ ερώτημα αν θέλαμε να ήμασταν αυστηροί και να ακολουθούσαμε την διαδικασία μέσω των εξισώσεων, θα ήταν πιο επίπονο και χρονοβόρο.
Καλημέρα Χρήστο ..Χαίρομαι που δεν διάβασες τη δική μου λύση ουδεμία σχέση έχει με τις άλλες διότι ισχύει για Ν -πλήθος προσθετέων ..Καλό είναι να την ξαναδιαβάσεις .
Γιάννη καλημέρα.
Διακρίνω μια επιθετικότητα.
Προφανώς και έχω διαβάσει τη λύση σου. Μάλλον δεν διάβασες την άσκηση του Ξενοφώντα τρόπος 5. Εσύ παίρνεις για t=0 και t=T/4 για να σου βγει το συνημίτονο και μετά ακολουθείς την ίδια διαδικασία.
Καλημέρα Χρήστο!
Λες
“Για να είναι η κινητική ενέργεια μικρότερη ή ίση από το ¼ της ολικής θα πρέπει το σώμα να βρίσκεται σε απόσταση μεγαλύτερη ή ίση από |x| = A√3/2 δηλ. στα διαστήματα όπου το σώμα κινείται από τη θέση x1=+A√3/2 με θετική ταχύτητα προς την +Α και γυρίζοντας στην ίδια θέση με αρνητική ταχύτητα και στο διάστημα όπου το σώμα κινείται από τη θέση x2=-A√3/2 με αρνητική ταχύτητα προς την -Α και γυρίζοντας στην ίδια θέση με θετική ταχύτητα.”
Προφανώς συμφωνούμε, αλλά και χωρίς την γνώση της γωνίας θ δεν έχουμε πρόβλημα να υπολογίσουμε το χρονικό διάστημα γιατί η θ είναι μία προσθετική σταθερά που στην διαφορά “φεύγει”!
x = √3/2 A=> ημ(ωt + θ) = √3/2 => ωt + θ = 2κπ + π/3 που προφανώς έχουμε υ > 0
και ωt + θ = 2κπ + π/3 που έχουμε υ < 0
Άρα σε μία τυχαία περίοδο έχουμε t1 = (2κπ + π/3 – θ)/ω και
t2 = (2κπ + 2π/3 – θ)/ω
Οπότε Δt = t2 – t1 = π/(3ω)
Ομοίως και για το “κάτω μέρος” όπου οι λύσεις t3 και t4 θα έχουν ένα π παραπάνω σε σχέση με τις t1 και t2.
Δεν έχω κάποιο πρόβλημα με τα στρεφόμενα, απλά κάνω τον δικηγόρο του διαβόλου, για να φανεί ότι αν κάτι βγαίνει με τα στρεφόμενα τότε βγαίνει και με την τριγωνομετρία και όχι τόσο δύσκολα που ίσως φαντάζει αν δεν πάρουμε χαρτί και μολύβι!!!
Προσωπικά και γω αν θέλω να υπολογίσω κάποιο χρονικό διάστημα σκέφτομαι στρεφόμενα αλλά στους μαθητές για να είμαι πλήρως κατοχυρωμένος διδάσκω μόνο τις τριγωνομετρικές εξισώσεις για να μην ψάχνουμε στο τέλος αν το γραπτό “έπεσε” στο εξεταστικό του Κυριακόπουλου ή κάποιου άλλου που δεν δέχεται τα ανύσματα!
Βασίλη καλημέρα
Προφανώς και βγαίνει με τριγωνομετρικές. Άλλωστε το αναφέρω. Λέω όμως πως με λιγότερο κόπο βγαίνει με στρεφόμενο. Αυτό ήθελα να δείξω. Το λέω και το ξαναλέω. Δεν είμαι οπαδός κάποιου τρόπου. Η άσκηση είναι συνέχεια της προηγούμενης θέλοντας να δείξω και το ένα και το άλλο.
Πρώτος εγώ έχω διατυπώσει ότι δεν διδάσκω το στρεφόμενο γιατί δεν το αποδέχονται όλοι.
Θεωρώ ότι έχουμε κολλήσει στο στρεφόμενο και στην τριγωνομετρία αδικωντας άλλες συζητήσεις όπως αυτή με την ενέργεια. Στο κάτω κάτω δεν είναι και τόσο μείζονος σημασίας θέμα.
Χρήστο καλημέρα και μπράβο σου που προκάλεσες τη συζήτηση εσκεμμένα προκειμένου να αναδειχθεί το επίκαιρο αυτό θέμα των στρεφόμενο διανυσμάτων!
Νομιμοποιείται κάποιος μαθητής να κάνει χρήση του στρεφόμενου διανύσματος, αρκεί να το εισάγει συνοπτικά λέγοντας ότι κάθε μέγεθος που μεταβάλλεται ημιτονοειδώς με το χρόνο μπορεί να παρασταθεί με διάνυσμα που στρέφεται με την ίδια γωνιακή συχνότητα, και κάνοντας ένα σχήμα , να δείξει ότι η προβολή του διανύσματος σε μια διάμετρο του διαγραφόμενου κύκλου από το στρεφόμενο διάνυσμα, είναι το αναπαρισθέν μέγεθος.
Κανείς δεν μπορεί να του στερήσει μόρια.
Όμως όταν σε ένα γραπτό βλέπεις ένα κύκλο με ένα διάνυσμα και την προβολή του στον y άξονα, και χωρίς καμιά εξήγηση βλέπεις μια συνεπαγωγή π.χ. φ=π/6 , ξέρεις ότι ο μαθητής το έχει μάθει εμπειρικά χωρίς να καταλαβαίνει γιατί το κάνει, προφανώς ..πιθικίζοντας !
Για μένα, η γυναίκα του Καίσαρα δεν πρέπει να είναι τίμια, αλλά και να φαίνεται!!
Δυστυχώς πολύ λίγοι μαθητές το εφαρμόζουν, αλλά είναι σίγουροι ότι όπου κι αν πέσει το γραπτό τους δε θα χάσουν μόρια.
Πρόδρομε καλημέρα
Σε ευχαριστώ για το σχόλιο