Δημοσιεύτηκε από το χρήστη Διονύσης Μάργαρης στις 14 Φεβρουάριος 2016 στις 10:47 στην ομάδα Φυσική Γ΄Λυκείου
Καλημέρα συνάδελφοι. Ήθελα τη γνώμη σας πάνω στη λύση της άσκησης 3.22 του σχολικού βιβλίου, όπως μου τη μετέφερε χθες βράδυ φίλος.

Οι λύση που προτείνεται από το λυσάρι είναι η εξής:
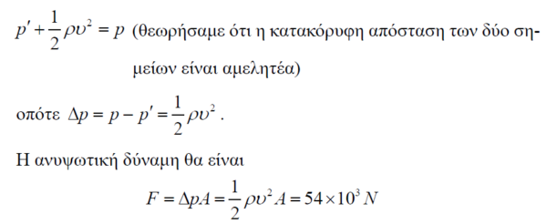
Ο αέρας στο εσωτερικό του σπιτιού είναι ακίνητος. Από την εξίσωση του Bernoulli για δυο σημεία, το ένα ακριβώς πάνω και το άλλο ακριβώς κάτω από τη στέγη έχουμε

Τι γνώμη έχετε για την παραπάνω λύση;
![]()