
Η ένδειξη του δυναμόμετρου είναι 2 N.
Η ένδειξη της ζυγαριάς είναι 20 Ν.
Κόβουμε τον σπάγκο. Το μπαλάκι καταδύεται στο υγρό.
Το ιξώδες του υγρού και οι υδροδυναμικές αντιστάσεις, αναγκάζουν το μπαλάκι να κινηθεί με μεταβλητή επιτάχυνση, μέχρις ότου αποκτήσει οριακή ταχύτητα.
Το ύψος του σωλήνα επιτρέπει την απόκτηση οριακής ταχύτητας.
Παραστήσατε ποιοτικά την μεταβολή της ένδειξης της ζυγαριάς, από την στιγμή που κόβουμε το νήμα μέχρι μια στιγμή ελαφρώς μεταγενέστερη αυτής κατά την οποία αποκτά οριακή ταχύτητα.
![]()
Διονύση καμία διαφωνία.
Όμως δεν είμαστε μόνο μια παρέα που καθορίζει όλα αυτά.
Οι σχετικές ασκήσεις κυκλοφορούν και θα κυκλοφορούν. Έχουν αποκτήσει και μεθοδολογία.
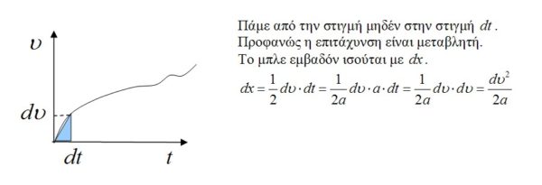
Μήτσο μιλάμε για dt, dx,dυ.
Η επιτάχυνση την στιγμή αυτήν είναι α.
Δεν συνδέονται με την σχέση Μέρτον;
ναι είναι εμβαδό
ναι …άρα ;
Περίμενε ένα σχήμα.
Η σχέση και μια απόδειξη. Ελπίζω πως δεν κάνω λάθος.
Ισχύει και όταν η αρχική ταχύτητα δεν είναι 0 ;
Ισχύει σε οποιαδήποτε στιγμή;
Με ξαφνιάζεις .
Όχι φυσικά. Δεν ισχύει σε οποιαδήποτε στιγμή.
Όμως στην περίπτωση με την οποία ασχολούμαι, μόλις κόβεται το νήμα, η αρχική ταχύτητα είναι μηδέν.
Το ίδιο και στην "μια τρύπα στο νερό". Η αρχική ταχύτητα είναι μηδέν. Η dυ είναι ταυτόχρονα η τελική ταχύτητα και η μεταβολή της ταχύτητας.
Σε επόμενες στιγμές που το σώμα έχει και κάποια ταχύτητα, μπαίνουν και αντιστάσεις και πολυπλοκοποιείται ο όποιος υπολογισμός της δύναμης από το νερό.
Όμως δεν με ενδιαφέρει η οποιαδήποτε στιγμή. Με ενδιαφέρει η στιγμή μηδέν, ώστε αυτή την στιγμή να βρω επιτάχυνση και δύναμη.
Αν γίνει αυτό, επειδή ξέρουμε την τελική τιμή της δύναμης (22 Ν), χαράσσουμε ποιοτικά την καμπύλη.
Πες το ρε φίλε …
τρόμαξα
Το θέμα είναι Μήτσο ότι μάλλον δεν ξεκινάει από την τιμή 20 Ν, όπως αρχικά σκέφτηκα.
Πρέπει την στιγμή μηδέν να υπάρχει μια συνέχεια στην δύναμη.
Η άνωση δεν είναι όσο το βάρος του εκτοπιζομένου υγρού, αν κοπεί ο σπάγκος.
Πάντως Γιάννη
κοίταγα πως σε επιστημονικά περιοδικά υπάρχουν από το 1997 και μετά πολλές δημοσιεύσεις γύρω από το θέμα ταλαντώσεων κυλίνδρου σε ρευστό αλλά τα περισσότερα ασχολούνται με ρευστοδυναμική των δινών … Δεν μπορώ να δω ολόκληρα τα άρθρα αλλά από τις περιλήψεις κατάλαβα πως βρήκαν πεδίο … αντιπαράθεσης …
Ούτε αυτό πυ γράφεις για την άνωση κατάλαβα … την στιγμή 0
ξαναρίχτο .
Προφανώς τέτοια θέματα που θεωρούμε απλά, δεν είναι καθόλου απλά.
Αντιμετωπίζουμε πιο εύκολα το φαινόμενο των διδύμων από ένα ποτήρι με ένα κεράκι μέσα.
Το ταπεινό φαινόμενο της ταλάντωσης ενός μπουκαλιού στο νερό δεν είναι τόσο εύκολο όσο οι συλλογές ασκήσεων το θεωρούν.
Μη μου πεις ότι θα ασχοληθείς τώρα και με jerk !?
Όταν κόβεται ο σπάγκος η ταχύτητα είναι μηδενική και οι αντιστάσεις μηδενικές.
Ποια δύναμη δέχεται το σώμα από το νερό;
Θεωρούσαμε ότι δέχεται την άνωση , η οποία ισούται με το βάρος του εκτοπιζόμενου νερού.
Ο Ανδρέας σκεφτόταν ότι δεν τίθεται μόνο το σώμα σε κίνηση αλλά και το νερό. Η άνωση επομένως είναι διαφορετική, όπως διαφορετική είναι η τάση του νήματος στην μηχανή Άτγουντ όταν αφήσουμε τα σώματα ελεύθερα. Ακαριαία μικραίνει η τάση του νήματος.
Στην παρούσα ανάρτηση, αν η άνωση ήταν ίση με το βάρος του εκτοπιζόμενου νερού, τότε η ένδειξη της ζυγαριάς θα ξεκινούσε από τα 20 Ν και θα κατέληγε στα 22 Ν.
Ο υπολογισμός λοιπόν της άνωσης την στιγμή μηδέν θα μας έλυνε το πρόβλημα εύρεσης την αρχικής ένδειξης.
Δεν χρειάζεται ο ρυθμός του ρυθμού.
Όμως προκύπτει (σε μένα) μεγάλη αναλογία με την μηχανή Άτγουντ.