
Ένας οριζόντιος κυλινδρικός σωλήνας ακτίνας R1=8cm κάποια στιγμή παρουσιάζει ένα στένωμα (σχήματος κόλουρου κώνου), μήκους d=0,4m, καταλήγοντας σε δεύτερο κυλινδρικό σωλήνα ακτίνας R2=4cm. Στο σύστημα έχουμε μια μόνιμη και στρωτή ροή, όπου η ταχύτητα ροής στο σημείο Α είναι υ1=0,9m/s ενώ η πίεση p1=8.000Ν/m2.
i) Να υπολογιστεί η ταχύτητα ροής καθώς και η πίεση στο σημείο Β του στενού σωλήνα.
ii) Ένα σημείο Γ, βρίσκεται στον άξονα των δύο σωλήνων, στο μέσον του στενώματος, απέχοντας κατά x=0,2m από το τέλος του φαρδιού σωλήνα.
α) Να υπολογισθεί η ταχύτητα ροής στο σημείο Γ.
β) Να βρεθεί η μεταβολή της κινητικής ενέργειας μιας μικρής ποσότητας ρευστού, όγκου 0,2cm3 κατά την μετακίνησή της, από το σημείο Α στο Γ.
γ) Ποια η τιμή της πίεσης….
Η συνέχεια στο Blogspot.
ή
![]()


Καλησπέρα Διονύση. Κι άλλο , κι άλλο, κι άλλο!!!!!!
Μπράβο πολύ καλή και το 20 θα το πάρει το παιδί που διάβαζε όλα τα χρόνια όλα τα μαθήματά του και γεωμετρία στο σπίτι του.
Καλησπέρα Διονύση!
Πολύ ωραία η άσκηση (και αυτή!) και πολύ καλή ώστε να μην "εκτροχιαστούμε" στο
"Βλέποντας κάποιος το σχήμα και το στένωμα, μπορεί να κάνει τη σκέψη, ότι σε αυτό, αυξάνεται η ταχύτητα από την τιμή 0,9m/s στην τιμή 3,6m/s, οπότε στο μέσον της διαδρομής η ταχύτητα μπορεί να έχει τιμή"
ομοίως και για την πίεση.
Μια απορία μόνο αφού έχεις διαγραμμίσει το μικρό τραπέζιο γιατί αρχίζεις με το μεγάλο;
Υ.Γ. "Η γεωμετρία δεν μου χρειάζεται πουθενά γιατί να την μάθω;"
Άντε να τους δώσεις τώρα αυτή την άσκηση, παλαιότερα γκρίνιαζαν στην ανάκλαση διάθλαση τώρα θα γκρινιάζουν στα ρευστά!!!!!!!!!!!
Διονυση χαιρετω !
Ειδα οτι διαβασες το σχολιο που εκανα στην ανάρτηση του Γιάννη Μ'ητση http://ylikonet.gr/xn/detail/3647795:Comment:323011
Μελετησα στην συνεχεια την πολυ ενδιαφερουσα αναρτηση σου.
Διαπιστωσα λοιπον οτι οι τιμες της πιεσης μεταβαλλονται με τον τροπο που περιεγραψα στο σχολιο μου. Στο τελευταιο 1/3 της στενωσης περιπου η μεταβολη της πιεσης ειναι πολυ πιο μεγαλη απο οτι στην αρχη της στενωσης.Φυσικα με αναλογο τροπο επηρεαζεται και η μεταβολη της ταχυτητας . Ειναι κατι σχεδον αναμενομενο μιας και οσο μικραινει η διατομη του σωληνα τοσο πιο μεγαλη θα ειναι και η επιδραση στην ροη του ρευστου χωρις ομως, οπως υποδεικνύεις στο τελος ,να εχουμε γραμμικες μεταβολες και αυθαιρετα συμπερασματα.
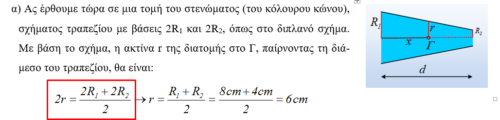
Δεν θελω σε καμμια περιπτωση να παραλειψω " Η διαμεσος του τραπεζιου ειναι παραλληλη προς τις βασεις του και ιση με το ημιαθροισμα των βασεων " καθως και η τελευταια σχεση που δινει το r συναρτηση του χ που θελει ομοια τριγωνα και προβολες των R1,r στην διευθυνση της R2. δηλαδη :
(R1-R2)/(r-R2) = d/(d-x) => r=2R2 – (R2/d)*x.
Πολυ ενδιαφερουσα τελικα απο ολες τις αποψεις !!!
Διονύση, μία λεπτομέρεια που με προβλημάτισε καθώς δούλευα το ίδιο ουσιαστικά θέμα (στην παράλληλη συζήτηση για το applet):
Η διατομή με κέντρο το σημείο Γ δεν είναι κάθετη στα διανύσματα των ταχυτήτων που διέρχονται από αυτή. Η σχέση Π=Au ισχύει όταν τα διανύσματα u τέμνουν κάθετα την επιφάνεια Α. Άρα θα πρέπει να θεωρήσουμε μια καμπύλη επιφάνεια κάθετη στα διανύσματα u ή να υπολογίσουμε την προβολή ux της ταχύτητας σε κάθε σημείο της διατομής και μετά να πάρουμε το ολοκλήρωμα uxdA
Καλημέρα και καλή Κυριακή συνάδελφοι.
Η Γεωμετρία παιδιά, όπως και να το κάνουμε είναι εδώ, αν και το πρόβλημα εδώ δεν είναι Γεωμετρικό. Μπορεί, αν η άσκηση δοθεί σε παιδιά, να μην ονομαστεί ο κόλουρος κώνος! αλλά να ονομαστεί η τομή ως τραπέζιο ή να μην ειπωθεί τίποτα, απλά να δοθεί η διατομή στο Γ!!! Άλλωστε και το σχόλιο στο τέλος, δεν απευθύνεται σε μαθητές. Αν δείτε τις σχέσεις, προφανώς δεν απευθύνονται σε αυτούς.
Βασίλη, όταν ήμουν στο Visio σχεδίασα το μικρό τραπέζιο, για τον υπολογισμό της ακτίνας. Αλλά όταν έγραψα το κείμενο…. δεν μου γέμισε το μάτι!!! και το πήγα στο μεγάλο:-) Βέβαια, έχεις δίκιο…
Γιάννη, στον προβληματισμό που θέτεις έχεις απόλυτο δίκιο. Δεν ξέρω αν το αντιμετώπισες, βρίσκοντας τη λύση στην προσομοίωσή σου. Εγώ θεώρησα ότι στα πλαίσια μιας άσκησης, η προσέγγιση είναι επιτρεπτή.
Αν βρήκες πάντως τη λύση, θα ήθελα να την διάβαζα, αφού δεν μου φαίνεται και τόσο εύκολη η μελέτη… Ταχύτητες με διαφορετικές διευθύνσεις και διαφορετικά μέτρα…
Καλημέρα. Όταν έγραψα ότι χρειάζεται την γεωμετρία που διάβασε στο σπίτι του εννοώ να γνωρίζει την σχέση για την διάμεσο του τραπεζίου.
Και ίσως τελικά στις Πανελλήνιες αντί να μπαίνουν υπερπαραγωγές να εξετάζεται με έναν τρόπο και βασική γνώση ,αλλά όχι και τόσο sos ,προηγούμενων ετών.
Όσον αφορά στην διεύθυνση της ταχύτητας, αυτο δεν θα ισχύει σε κάθε περίπτωση στενέματος ενός σωλήνα;
Και όχι μόνο στενέματος ,αλλά και σε σωλήνα με σταθερή διατομή αλλά που δεν είναι ευθύγραμμος και έχει σχήμα s για παράδειγμα; (αν κατάλαβα καλά το πρόβλημα).
Διονύσης: "Γιάννη, στον προβληματισμό που θέτεις έχεις απόλυτο δίκιο. Δεν ξέρω αν το αντιμετώπισες, βρίσκοντας τη λύση στην προσομοίωσή σου. Εγώ θεώρησα ότι στα πλαίσια μιας άσκησης, η προσέγγιση είναι επιτρεπτή."
Και εγώ στην προσομοίωση στις δικές σου σχέσεις κατέληξα. Ακόμα κι αν είχα την ακριβή λύση θα προτιμούσα (ας μην επεκταθώ στο γιατί) την προσεγγιστική.