Δημοσιεύτηκε από το χρήστη Παναγιωτης Γκρεευ στις 4 Μάρτιος 2015 στις 12:47 στην ομάδα Φυσική Γ΄Λυκείου
Λοιπόν,πρόσφατα μπήκαμε στο κεφάλαιο του στερεού σώματος…έχω λοιπόν μερικές απορίες που θα ήθελα πολύ να απαντηθούν…
1) Τι διαφορά έχει η κύλιση με την ολίσθηση? (και ένα παράδειγμα αν είναι δυνατόν)
2)Σε ποια από τις 2 έχουμε και σε ποια ΔΕΝ έχουμε τριβή? (σε μη λείο επίπεδο)
3)Εξαρτάται η κίνηση(ολίσθηση ή κύλιση) από την φύση του επιπέδου? (λείο και μη?)
![]()
Παναγιώτη, ζητάς πολλά!!!
Με κωδικοποίηση, όπως η δική σου:
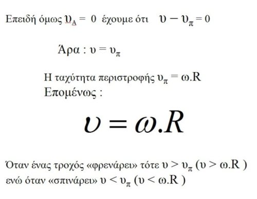
1) Στην κύλιση επί του εδάφους, το εκάστοτε σημείο επαφής του στερεού (έστω τροχός) με το έδαφος έχει μηδενική ταχύτητα.
Αν υcm=υγρ=ωR, τότε έχουμε κύλιση.
Αν δεν ισχύει η παραπάνω σχέση, τότε έχουμε ολίσθηση (ή και σπινάρισμα που πάλι ολίσθηση είναι)
2) Στην ολίσθηση έχουμε τριβή ολίσθησης.
Στην κύλιση εξαρτάται. Μπορεί να έχουμε στατική τριβή μπορεί και όχι.
3) Όχι. Μπορούμε να έχουμε και τα δύο είτε σε λείο είτε σε μη λείο επίπεδο.
Θα επιχειρήσω να εξηγήσω ποιοτικά πρώτα.
Βλέπουμε έναν τροχό που κυλίεται:
Όταν το σημείο ακουμπάει στο έδαφος έχει μηδενική ταχύτητα.
Δες όμως τώρα:
Το σημείο που είναι σε επαφή με το έδαφος δεν έχει μηδενική ταχύτητα.
Έχουμε ολίσθηση.
Γενικότερα έχουμε ολίσθηση όταν το σημείο επαφής έχει διαφορετική ταχύτητα από το δάπεδο.
Όταν ένα αυτοκίνητο κινείται και οι τροχοί κυλίονται (ούτε σπινιάρουν , ούτε φρενάρουν) τότε δεν μένουν ίχνη από λάστιχο στο οδόστρωμα. Όταν όμως φρενάρει (χωρίς abs) οι τροχοί δεν περιστρέφονται αλλά κινούνται και τρίβονται στο οδόστρωμα. Είναι η ακραία περίπτωση ολίσθησης.
Την ενδιάμεση έδειξα πιο πριν.
Επανέρχομαι.
Θεωρητικότερα:
Σας ευχαριστώ πάρα πολύ και τους 2 για την βοήθεια! 😀
Το σχολικό παραείναι κακογραμμένο….
Παναγιώτη. στο πρώτο μου σχόλιο έγραψα, ότι “ζητάς πολλά”!!!
Διάβασε τώρα την ανάρτηση εδώ, με την βοήθεια της οποίας προσπαθώ να δώσω μια ολοκληρωμένη απάντηση στα ερωτήματά σου.
Καλημέρα Γιάννη.
Το θέμα αυτό είναι από την ομάδα Φυσική Γ.
Χρειάστηκα το σύνδεσμο.
Μην το μεταφέρεις και συ…
Καλημέρα Διονύση.
Ελήφθη.