
Το δοχείο του σχήματος είναι κυλινδρικό και κατακόρυφο, είναι γεμάτο με υγρό πυκνότητας ρ και ακουμπά στο λείο οριζόντιο επίπεδο (ε). Γύρω από το δοχείο υπάρχει αέρας σε ισορροπία. Στα σημεία (1) και (2) του δοχείου υπάρχουν οπές ίδιων διαστάσεων ( οι οπές είναι μικρές ) με εμβαδόν A οι οποίες απέχουν κατακόρυφη απόσταση Δh και βρίσκονται στο ίδιο κατακόρυφο επίπεδο, το οποίο διέρχεται από το κέντρο των βάσεων. Αρχικά υπάρχουν τάπες στις οπές και δεν υπάρχει εκροή του υγρού. Κάποια στιγμή αφαιρούμε ταυτόχρονα τις τάπες και έχουμε εκροή.
Ερώτηση: το δοχείο θα κινηθεί πάνω στο δάπεδο; Να θεωρηθεί ότι το υγρό είναι ιδανικό και η επιτάχυνση της βαρύτητας είναι g
![]()
Θα κινηθεί προς τη μεριά της τρύπας 1.
Kάθε μαζούλα dm που εξέρχετα δεχεται F=dp/dt=dmυ/dt=ρdvυ/dt=ρΠυ=ρΑυυ=ρΑ2gh
Aρα ΣF=2gρΑΔh με φορά προς τα δεξιά για το δοχείο όπως είπε ο Γιάννης
Μήπως υπάρχει περίπτωση και να ανατραπεί?? Σκέφτομαι δοχείο στενό και ψηλό
Ναι, μπορεί να γίνει και υπολογισμός.
Καλησπέρα σε όλους.
Γιάννη και Γιώργο ευχαριστώ για την κατάθεση της γνώμης σας.
Γιώργο και εγώ τη λύση που πρότεινες σκέφτηκα. Θέλει μελέτη το πότε θα μπορούσε να ανατραπεί.
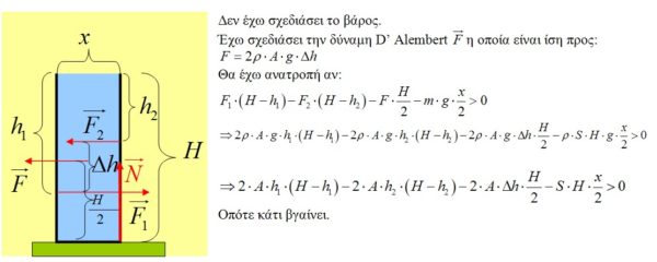
Η δύναμη που δέχεται μια μάζα dm έχει φορά προς τα έξω, οπότε από αντίδραση θα ασκεί μια δύναμη στην κυρίως μάζα του υγρού προς τα μέσα. Ξεκινώντας από τη σχέση $latex \displaystyle \Sigma \vec{F}=\frac{d\vec{p}}{dt}$ καταλήγουμε για τη συνισταμένη ότι έχει μέτρο: $latex \displaystyle \Sigma F'=2\rho Ag\Delta h$ με φορά προς τα δεξιά
Χρησιμοποιώ έτοιμη τη σχέση του Γιώργου και παρατηρητή στο κέντρο μάζας.
Ωραία Γιάννη.
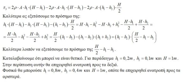
Ναι κάτι βγαίνει σίγουρα. Θέλει πράξεις για να καταλήξουμε σε κάτι του τύπου χ< για να έχω ανατροπή.
Όμως για να έχουμε "Τορικελισμούς" πρέπει S>>A.
Αυτό σημαίνει πως το x<<H.
Δηλαδή έναν πολύ λεπτό και πολύ ψηλό σωλήνα.
Αν είχαμε νούμερα, οι πράξεις δεν είναι πολλές.
Αν όμως το δοχείο ήταν έτσι;
ισχύει, όμως, ο νόμος Toricelli για την ταχύτητα εξόδου, αν το δοχείο επιταχύνεται;
Καλημέρα Βαγγέλη.
Επιτάχυνση οριζόντια σημαίνει μια κλίση της στάθμης. Φαινόμενο πρόσθετο βαρυτικό πεδίο που είναι οριζόντιο. Η διαφορά θα "προβληθεί" και θα έχουμε έναν όρο Δh.συνφ.
Η γωνία φ έχει ως εφαπτομένη το πηλίκο α/g.
Με επιταχύνσεις που θα παρατηρηθούν σε ρεαλιστική περίπτωση δεν επηρεάζονται τα γεγραμμένα.
Καλημέρα.
Γιάννη έχω την εντύπωση ότι η Ν θα ακουμπά την αριστερή γωνία και όχι τη δεξιά…
Μπορεί Νίκο. Μπορεί όμως και όχι, αν είναι πολύ ψηλά η πάνω τρύπα και η δύναμη είναι μικρή.
Θέλει διερεύνηση ή νούμερα, ώστε να συγκρίνουμε τις ροπές.
Αν έχουμε ισορροπία και όχι ανατροπή πρέπει να είναι αριστερά. Ακόμα μία ερώτηση. Γιατί επέλεξες να κάνεις τη μελέτη της περιστροφής με D' Alembert;
Νίκο θα εξαρτηθεί. Μια διερεύνηση: