Ένα θέμα που έχει ξανασυζητηθεί αλλά παραμένει επίκαιρο
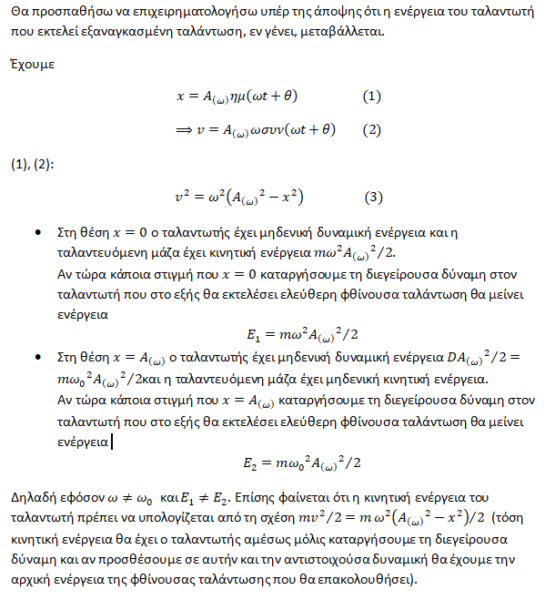
Στο παρελθόν στον χώρο αυτόν εδώ είχε συζητηθεί, έντονα, το θέμα των λαθών του σχολικού βιβλίου κατεύθυνσης της Γ΄ λυκείου. Με αφορμή δυο ερωτήσεις σωστού λάθους στο κεφάλαιο των ταλαντώσεων επανέρχομαι στο θέμα. Αυτό που θέλω να τονίσω είναι ότι στην περίπτωση των σχολικών βιβλίων και όχι μόνο αυτών θα πρέπει να υπάρχει μια ανατροφοδότηση από τους «χρήστες» προς τους συγγραφείς και συνάμα να δίνεται η δυνατότητα στους τελευταίους να επιφέρουν βελτιώσεις στα βιβλία τους – δε θέλω να κατηγορήσω και να «δικάσω» ………..Δείτε τη συνέχεια
![]()
Καλησπέρα Μανώλη.
Η περίπτωση είναι περίεργη. Όταν ρωτάμε κάτι για την ενέργεια ταλάντωσης, χωρίς να έχουμε συμφωνήσει τι είναι αυτή, τέτοια προβλήματα θα παραμένουν εσαεί.
Πολλοί θεωρούν ως ενέργεια ταλάντωσης την ποσότητα 0,5.D.A.A
Μετά τα μεταβατικά φαινόμενα (θα ισχυρισθούν ) το πλάτος είναι σταθερό και επομένως η ενέργεια που χάνεται προσφέρεται από τον διεγέρτη. Αν δεν συνέβαινε αυτό δεν θα είχαμε σταθερή ενέργεια, ενώ έχουμε διότι το πλάτος είναι σταθερό.
Στο επόμενο θα μας απαντήσουν ότι όταν έχουμε μέγιστο πλάτος , έχουμε μέγιστη ενέργεια αυτό συμβαίνει κατά τον συντονισμό.
Αν αντιπροτείνεις την μεγιστοποίηση της μέγιστης ταχύτητας ίσως βρεθούν σε αμηχανία.
Αν η ενέργεια ταλάντωσης παρουσιαζόταν με την μορφή που γράφεις (και έχουμε δεχθεί) τότε αλλάζει κάθε απάντηση.
Καλό είναι και να μην πέφτουν τέτοιες ερωτήσεις και να ξανακοιταχτούν τα σχετικά από συγγραφείς των επόμενων βιβλίων.
Καλησπέρα Μανώλη και συγχαρητήρια για την παρουσίαση..Στο δεύτερο μέλος στις ισότητες έχει γίνει τυπογραφικό κατ επανάληψη . Αντί για Fαπόσβεσης εμφανίζεται Fελαστ.
Καλησπέρα
Γιάννη Κυριακόπουλε
Νομίζω και εγώ ότι δεν πρέπει να ζητηθεί ΄σε πανελλαδικές κάτι που να έχει να κάνει με ενέργεια σε εξαναγκασμένη ταλάντωση αφού το θέμα δεν είναι απλό και αφού δεν θίγεται στη θεωρία στο βιβλίο. Για μηχανικούς ταλαντωτές το βιβλίο ορίζει ότι συντονισμό έχουμε κατά τη μεγιστοποίηση του πλάτους και νομίζω ότι καλλίτερα να συζητήσουμε με βάση αυτό. Μάλλον έχουμε συζητήσει και παλαιότερα το θέμα αλλά δε θυμάμαι που είχαμε καταλήξει. Θα επανέλθω.
Γιάννη Μπατσαούρα
Σε ευχαριστώ. Έκανα τη διόρθωση.
Καλημέρα Γιάννη Κυριακόπουλε
Καλημέρα Μανώλη.
Πάνω στο θέμα των ενεργειών, μια παλιότερη ανάρτηση:
Εξαναγκασμένη Ταλάντωση και ΣΥΝΤΟΝΙΣΜΟΣ.
Καλημέρα παιδιά.
Μανώλη γραφικές παραστάσεις ενεργειών:
Εμμανουήλ καλησπέρα.
Προσωπικά πιστεύω ότι η σωστή απάντηση που πρέπει να δώσει ένας μαθητής είναι ότι η ενέργεια δεν διατηρείται στην εξαναγκασμένη ταλάντωση, απλά και μόνο γιατί το σύστημα δεν είναι συντηρητικό. Υπάρχουν δύο δυνάμεις οι οποίες παράγουν έργο, μία χρόνο -εξαρτώμενη (η διεγείρουσα) και η δύναμη απόσβεσης. Ακόμη και αν τα έργα τους είναι αντίθετα σε κάθε χρονική στιγμή μετά τα μεταβατικά φαινόμενα, με την κατάλληλη επιλογή των συχνοτήτων, η μηχανική ενέργεια δεν εξαρτάται από τις αρχικές συνθήκες ως θα όφειλε σε ένα συντηρητικό σύστημα.
Στην συγκεκριμένη περίπτωση η ενέργεια του ταλαντωτή μπορεί να ορισθεί μόνο ως το άθροισμα της κινητικής και της δυναμικής που προκύπτει από την δύναμη επαναφοράς.
Στάθη συμφωνούμε όλοι με ότι λες.
Όμως σε Εξετάσεις, ποια απάντηση θα "επιβληθεί" ως ορθή;
Αυτός που θα προτείνει τέτοιο θέμα, θεωρεί σωστή απάντηση την "η ενέργεια διατηρείται". Άλλως δεν θα έθετε την ερώτηση.
Θυμήθηκα ανέκδοτο καταλήγον:
-Εγώ γιατρέ ξέρω πως δεν είμαι καλαμπόκι, οι κότες το ξέρουν;
Γιάννη είναι από τα σημεία που δεν ξέρω τι να πω στους μαθητές μου. Από την άλλη είμαι σίγουρος ότι αν τεθεί ως θέμα, θα το αποσύρουν αμέσως μετά ή θα δεχθούν και τα δύο σωστά (δυστυχώς).
Καλησπέρα
Διονύση
πολύ ωραία και χαρακτηριστική για την περίπτωση μας η η ανάρτηση σου αυτή "απ' τα παλιά". Τα παιδιά τότε μάθαιναν και για τις ηλεκτρικές ταλαντώσεις και ακόμα παλιότερα μάθαιναν και εναλλασσόμενα…
Γιάννη
Πολύ διαφωτιστικά τα διαγράμματα σου. Η πρόσθεση της μπλε και της πράσινης καμπύλης θα δείξει την παλινδρομική μεταβολή (περιοδική με περίοδο π/ω) του μεγέθους που κατά τη γνώμη μου αντιπροσωπεύει την ενέργεια του ταλαντωτή.
Στάθη
συμφωνούμε ως προς τον ορισμό της ενέργειας του ταλαντωτή στην προκειμένη περίπτωση. Αν μπει σαν θέμα θα γίνει ο χαμός που περιγράφεις γιαυτό θα πρέπει να μη συμβεί αυτό. Το τι θα πει ο διδάσκων στα παιδιά είναι ανοικτό θέμα. όπως λέει ο Γιάννης με το ανέκδοτο Εγώ γιατρέ ξέρω πως δεν είμαι καλαμπόκι, οι κότες το ξέρουν;
Αν πέσει τέτοιο θέμα, δεν θα αποσυρθεί.
Καλό θα είναι (σε τέτοια περίπτωση) ερωτήσεις από τα Βαθμολογικά Κέντρα να το εντοπίσουν και να το μπλοκάρουν.
Ακόμα καλύτερο είναι οι εισηγητές θεμάτων να γνωρίζουν το "πρόβλημα" του προβλήματος και να το μπλοκάρουν οι ίδιοι όποια άποψη και αν έχουν.
Είδαμε όμως σε Εξετάσεις θέμα με την ενέργεια ταλάντωσης ενός σημείου ελαστικού μέσου. Εκεί ως ενέργεια ταλάντωσης εκλαμβανόταν ο όρος 0,5.m.ω.ω.A.A. Αυτό μπορεί να σημαίνει δύο πράγματα:
1. Δεν έχουν έρθει σε επαφή με την θέση την οποία εμείς εκφράζουμε.
2. Έχουν έρθει σε επαφή, αλλά θεωρούν ότι γράφουμε για να γράφουμε. Δηλαδή….
-Άδουλος δουλειά δεν έχει, το βρακί του λύνει και δένει.
Όντως, κάποιοι θεωρούν το υλικονέτ "γελοίο χώρο" ή έστω "όχι έγκυρη πηγή".
Καλημέρα Γιάννη
Όπως λες
Αν πέσει τέτοιο θέμα,
Καλό θα είναι (σε τέτοια περίπτωση) ερωτήσεις από τα Βαθμολογικά Κέντρα να το εντοπίσουν και να το μπλοκάρουν.
Ακόμα καλύτερο είναι οι εισηγητές θεμάτων να γνωρίζουν το "πρόβλημα" του προβλήματος και να το μπλοκάρουν οι ίδιοι όποια άποψη και αν έχουν.
Είδαμε όμως σε Εξετάσεις θέμα με την ενέργεια ταλάντωσης ενός σημείου ελαστικού μέσου. Εκεί ως ενέργεια ταλάντωσης εκλαμβανόταν ο όρος 0,5.m.ω.ω.A.A.
Το ylikonet κάνει ότι μπορεί και θεωρώ ότι το κάνει κινούμενο προς τη σωστή κατεύθυνση. Πολλές φορές έχει συμβάλει ώστε να μην υπάρξουν αδικίες στη βαθμολόγηση των γραπτών στις πανελλαδικές και πολλές φορές έχει εστιάσει σε επιστημονικά λάθη σχολικών βιβλίων και θεμάτων και επίσης έχει συμβάλει ώστε και εμείς να διορθώσουμε δικά μας λάθη και να αναβαθμίσουμε το επίπεδο μας επιστημονικά και διδακτικά. Εγώ θεωρώ τον εαυτό μου τυχερό που συμμετέχω …….έχω ωφεληθεί και βοηθηθεί ….. προσπαθώ να προσφέρω …… η συμμετοχή μου με χαροποιεί ιδιαίτερα.