
Έχουμε δυο ολόιδιες δεξαμενές που περιέχουν ίδιες ποσότητες νερού.
Η μία αδειάζει από σωλήνα μήκους h και η άλλη από πολύ κοντό σωλήνα.
Οι δύο σωλήνες έχουν ίδια διατομή, ώστε να μην αρχίζουμε να συζητάμε για ιξώδη, Poiseuille και άλλα τέτοια. Διατομή 20 cm2.
Ποια θα αδειάσει ταχύτερα;
Βοηθήσατε τους δύο φίλους που διαφωνούν.

“Βοηθήσατε” δεν σημαίνει αναγκαστικά “ταυτιστείτε με την άποψή του”.
Αν νομίζουμε ας συμπληρώσουμε, ανασκευάσουμε, αναδιατυπώσουμε κάποια θέση.
Ίσως και “διαφωνήσατε με αμφοτέρους”.
![]()
Καλησπέρα Γιάννη.
Να υποθέσω ότι θέτεις πρόβλημα λέπτυνσης της φλέβας στον σωλήνα;
Εδώ υπάρχει πολύ ψωμί !
Διονύση αυτό σκέφτηκα.
Κάποιες σκέψεις:
Καλησπέρα Γιάννη
εγώ το είδα έτσι:
Νομίζω
Μήτσο έχω συμπεριλάβει τέτοιους υπολογισμούς και δεν είναι λανθασμένοι.
Ίσως υλοποιούνται και οι δύο περιπτώσεις.
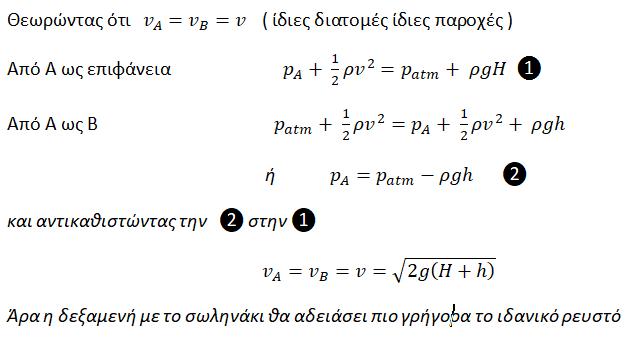
Αν ο σωλήνας είναι γεμάτος θα αδειάσει ταχύτερα. Το βλέπουμε στα σιφώνια αυτό.
Αν όμως αρχίσει να τρέχει από την τρύπα νερό, στενέψει η φλέβα και μετά βάλεις σωληνάκι, προφανώς δεν θα επηρεαστεί η ροή.
Αν ο σωλήνας είναι άδειος αρχικά, δεν θα συμβεί το ίδιο;
Ίσως δεν έχει σχέση αν θα βάλω το σωληνάκι πριν ή μετά. Νομίζω πως αυτό που μετρά είναι η διατομή σε σχέση με την ταχύτητα…
Γεια σου Γιάννη με τα ωραία σου!!
Αν αρχικά έχουμε τάπα στο κάτω μέρος του σωλήνα, στο αριστερό δοχείο, τότε αδειάζει γρηγορότερα αυτή με το μακρύ σωλήνα. Αν η τάπα ήταν στο πάνω μέρος του σωλήνα, ο οποίος αρχικά είχε αέρα, τότε θα αδειάσουν ταυτόχρονα. Μόλις ανοίξουμε την τάπα στο Α θα δημιουργηθεί ροή , έτσι που η φλέβα να λεπταίνει μέσα στο σωλήνα, κι έτσι ο σωλήνας δεν επηρεάζει τίποτε, είναι σαν να μην υπάρχει. Όλα τα παραπάνω ισχύουν με την προϋπόθεση ότι έχουμε ιδανικό υγρό. Αλλά και πραγματικό να ήταν, νομίζω ότι θα αδειάσει γρηγορότερα αυτό με το μακρύ σωλήνα, αν η τάπα ήταν στο κάτω μέρος του.
Καλημέρα Γιάννη.
Το θέμα το είχαμε ξαναδεί πρόσφατα. Εκεί ο Βασίλης Γκάγκας είχε αναφέρει και το φαινόμενο vena contracta…
Για να μην ακυρωθεί και η παλιά μου ανάρτηση, θα ταχθώ με την άποψη, ότι λογικό είναι να δεχτούμε ότι στο πρώτο δοχείο αρχικά είχε ταπωθεί το κάτω μέρος του σωλήνα, οπότε έχουμε μια ροή, με το σωλήνα γεμάτο νερό.
Στην περίπτωση αυτή το δοχείο με το σωλήνα, μιλώντας για ιδανικό ρευστό, η διατομή της φλέβας δεν αλλάζει, όλα τα σημεία του υγρού στο σωλήνα επιταχύνονται (g) και το δοχείο αδειάζει γρηγορότερα…
Καλημέρα παιδιά.
Πιστεύω ότι μπορεί να δούμε και τις δύο εκδοχές.
Με λεπτό σχετικά σωλήνα, θα δούμε να αδειάζει ταχύτερα. Οι δυνάμεις συνοχής θα επηρεάσουν;
Καλημέρα Γιάννη.
Προφανώς οι δυνάμεις συνοχής παίζουν ρόλο, αλλά νομίζω ότι μιλάμε για ιδανικό ρευστό.
Θυμήσου την ιστορία που είχε αναφέρει ο Παντελής με το σύστημα ποτίσματος….
Θυμάμαι τον Παντελή και το πότισμα που έλεγε.
θεωρώντας ότι η εικόνα δείχνει ότι το νερό μόλις αρχίζει να εκρέει από το κάτω άκρο των σωλήνων
ψηφίζω αριστερά (όπως και …αλλού)
Καλημέρα εις τους φίλους από την πρωτεύουσα πλέον, καθ' όσον χθες τ'απόγευμα προσγειώθηκα στο "Βενιζέλος".
Είδα παραπάνω την αναφορά στον Παντελή και υποθέτοντας πως αυτός είμαι εγώ οπισθοχώρησα στη μνήμη και σκέφτηκα μήπως το πότισμα που λέτε Διονύση & Γιάννη πρέπει να με παραπέμψει στο γεγονός με το σύστημα ποτίσματος του φρεσκοφυτεμένου πλάτανου από το γαμπρουλάκι μου που έβαλε στο βαρέλι (δεξαμενή) με το νερό, κουλουριασμένο λάστιχο μικρής διατομής αλλά μεγάλου μήκους (≈20 m) και αφού γέμισε αυτό με νερό έκλεισε το ένα άκρο του και το τράβηξε μέχρι τον πλάτανο σε απόσταση μόλις 4m όπου το έβαλε μέσα σε ένα μπουκάλι του νερού και το άφησε ελεύθερο.Το νερό μπήκε σε ροή ,γέμισε το μπουκάλι και έρεε στο χώμα. (Το μπουκάλι μπήκε για να μη είναι το άκρο εξόδου του νερού στο χώμα και φράξει!). Όταν ο …φυσικός ρώτησε τον μηχανολόγο γιατί έβαλε τόσο μεγάλο μήκος σωλήνα για τη μεταφορά του νερού από το βαρέλι στον πλάτανο ,άκουσε την απάντηση ,…΄΄για να μην αδειάσει γρήγορα το βαρέλι !΄΄
Από περιέργεια είπα να βρω που ο ΚυρΓιάννης είχε ανεβάσει τη διήγηση του περιστατικού σε μια από τις συναντήσεις του ΄΄ylikonet΄΄ …και την βρήκα: εδώ
Μια και έχω σχηματική παράσταση δική μου τη βάζω από κάτω
Ευχαριστώ που με θυμηθήκατε …αν είμαι εγώ
,και καλά τσικνίσματα
Καλώς ήρθες Παντελή.
Ακριβώς αυτή την ιστορία, σε συνάντηση πριν 2,5 χρόνια, στη γειτονιά μου… θυμήθηκα.