
Έχουμε έρθει πιθανότατα σε επαφή με ταλάντωση του υγρού που περιέχεται σε υοειδή σωλήνα.
Ταλάντωση αμείωτη, αν το ιξώδες είναι αμελητέο.
Στην διάταξη του σχήματος θα έχουμε ταλάντωση;
Η διατομή του σωλήνα σύνδεσης είναι αρκετή ώστε η επίδραση του ιξώδους να είναι μικρή.
![]()
Και πως βρέθηκε εκεί το υγρό ;; μήπως έγινε θαύμα ;; ή ξόδεψε κάποιος ενέργεια ; κι αν ναι τι θα απογίνει αυτή η ενέργεια ;;
Είχα βάλει το θέμα πριν μερικές μέρες όταν είμασταν στα ρευστά , τώρα οι περισσότεροι πιάσαμε σρεριά αλλά κάποιοι πνίγηκαν στα ρευστά !! Συγκοινωνούντα δοχεία
Καλησπέρα Γιάννη.
Δεν ξέρω τι έχεις στο μυαλό σου (έτσι και αλλιώς η ταλάντωση και στον ισοπαχή σωλήνα….). αλλά αν πάρουμε τη θέση ισορροπίας και στο σχήμα σου, στο αριστερό δοχείο η επιφάνεια βρίσκεται ψηλότερα κατά y, το δεξιό δοχείο έχει κατέβει κατά x, οπότε η συνισταμένη δύναμη γράφεται:
ΣF=-ρgA(x+y)
Δεν είναι δηλαδή της μορφής -Dx
Διονύση ας μην είναι αρμονική ταλάντωση. Δεν επιδιώκω κατασκευή μίας ακόμα άσκησης του τύπου "Υπολογίσατε την περίοδο".
Κάποια στιγμή οι στάθμες θα εξισωθούν. Υπάρχουν δύο ενδεχόμενα:
1. Σταματούν εκεί.
2. Λόγω αδρανείας η επιφάνεια στο αριστερό δοχείο κατεβαίνει λίγο και η επιφάνεια στο δεξί ανεβαίνει λίγο. Επακολουθεί μια ανάλογη κίνηση προς την άλλη κατεύθυνση. Μια ταλάντωση δηλαδή.
Το ενδεχόμενο 2 πραγματοποιείται προφανώς σε υοειδή σωλήνα. Στην περίπτωσή μας πραγματοποιείται;
Οι διαστάσεις σωλήνα και δοχείων ενδεικτικές. Δηλαδή η διατομή του σωλήνα είναι κάπου 20 ως 100 φορές μικρότερη από την διατομή του δοχείου. Μην μπλέξουμε όμως με σωληνάκι και αρχίσουμε να μιλάμε για ιξώδες και διαφορές πιέσεων λόγω αυτού.
Έπειτα Διονύση θα μπορούσα να δώσω και ίδιες διατομές των δύο δοχείων.
Αν αυτό διευκολύνει την μελέτη κάποιου φίλου, δέχομαι την διασκευή. Δηλαδή ας είναι x η κάθοδος του ενός και x η άνοδος του άλλου.
Τότε θα μιλάμε για διαφορά σταθμών κατά 2x. Αν θέλει κάποιος ας δουλέψει με διασκευασμένο σχήμα. Δεν το έκανα διότι δεν το θεώρησα ουσιώδες.
Ταλάντωση θα γίνει;
Κατάλαβα Γιάννη.
Όχι ούτε ταλάντωση θα έχουμε…
Δεν έχει ταχύτητα και ορμή όλη η μάζα του νερού. Οι ταχύτητες είναι σχεδόν μηδενικές, οπότε μόλις εξισωθούν οι δυο επιφάνειες …τέλειωσε.
Ταχύτητα ροής (ουσιαστική…) έχουμε μόνο στο σωληνάκι.
Και στην δεξιά βαρέλα Διονύση. Δύο ενδεχόμενα έχουμε:
1. Ιδανικό υγρό χωρίς ιξώδες οπότε το νερό κινείται συνέχεια αναδευόμενο.
2. Έχουμε κάποιο ιξώδες οπότε, σε ένα-δυο λεπτά το πολύ, θα ηρεμήσει και όλη η αρχική ενέργεια θα μετατραπεί σε θερμική.
Πιστεύω ότι ακόμα και αν η διατομή του σωλήνα είναι το 1/4 αυτής κάθε δοχείου, πάλι δεν θα έχουμε ταλάντωση ουσιαστικά.
Θα σταματήσει κάθε κίνηση συντομότατα ακόμα και απουσία ιξώδους.
Μια ποσότητα νερού μπορεί να έχει κινητική ενέργεια χωρίς να είναι "προσανατολισμένες" οι κινήσεις των στοιχειωδών μαζών του.
Κινήσεις με τυχαίους προσανατολισμούς δεν θα "ανεβάσουν" την δεξιά επιφάνεια ώστε να γίνει ταλάντωση.
Κάτι σαν υποβάθμιση ενέργειας δηλαδή.
Γιατί δεν καταλαβαίνω λέξη ;; Μήπως ανέβηκε πολύ το επίπεδο ;
Και μια γενική παρατήρηση
Αν κάποιος έχει κάποια γνώση πάνω σε κάποιο θέμα ας προσπαθεί να την μεταφέρει εδώ με ένα ή δύο σχόλια το πολύ .Εκτός αν σε κάποιους αρέσει να φλυαρούν μετ ευτελείας !
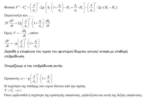
Με διατομές δοχείων σημαντικά μεγαλύτερες αυτής του σωλήνα:
Η ενέργεια η αρχική δεν έχει χαθεί. Το νερό στο δεξί δοχείο δεν είναι ακίνητο επειδή σταμάτησε η άνοδος της επιφάνειας.
Αν το υγρό είναι ιδανικό, οι κινήσεις θα διατηρηθούν. Αν είναι πραγματικό, θα σβήσουν και θα έχουμε αύξηση θερμικής ενέργειας.
Καλημέρα και από εδώ Γιάννη.
"Και στην δεξιά βαρέλα Διονύση"
Όταν έγραψα ότι δεν έχουμε ταχύτητα και ορμή, στο μυαλό μου είχα κατακόρυφη ταχύτητα και ορμή, εξαιτίας των οποίων θα συνέχιζε η κίνηση της στήλης και η ταλάντωση…
Καλημέρα Διονύση.
Κατακόρυφη ταχύτητα δεν έχουμε. Συνολική ορμή μάλλον μηδέν είναι λόγω τυχαιότητας των κινήσεων.
Ο Παντελής έφτιαξε την διάταξη της μη ταλάντωσης παλιότερα. Το βίντεο:
Που το περίμενα πως θα αξιοποιούσες μια ερασιτεχνική λήψη για την οποία ήθελα να συμπληρώσω ότι ,στην αρχή το δεξιό μπουκάλι ήταν ταπωμένο και βάζοντας νερό στο αριστερό με λίγο Betadine για χρωματισμό,πέρασε και στο δεξιό και ηρέμησε αφού ανέβηκε λίγο η στάθμη. Στη συνέχεια με το ένα χέρι ξετάπωσα (στο άλλο κρατούσα το κινητό) οπότε βλέπετε αυτό που … βλέπετε!
Γιατί δεν μπορούμε να εφαρμόσουμε την ίδια συλλογιστική που αναπτύσεις στην περίπτωση του υωδούς σωλήνα και άρα να έχουμε την ίδια απάντηση;
Βασίλη στον υοειδή σωλήνα δεν έχουμε ανοργάνωτη κινητική ενέργεια 0λες οι μάζες έχουν ίδια ταχύτητα.