Δημοσιεύτηκε από το χρήστη Διονύσης Μάργαρης στις 22 Απρίλιος 2013 στις 23:49 στην ομάδα Φυσική Γ΄Λυκείου
Πήρα μνμ με το παρακάτω ερώτημα:
Η άσκηση λέει ότι σε οριζόντιο επίπεδο έχουμε ένα ρολό υγείας (αυτό που χρησιμοποιούμε στην τουαλέτα) ακίνητο με ακτίνα r και μάζα Μ. Κάποια στιγμή δίνουμε ώθηση στο ρολό και μου ζητάει να βρω την Ucm όταν η ακτίνα γίνει r/2 και η μάζα Μ/4.
Τι λέτε;
Οι Απαντήσεις εδώ.
![]()
Εγώ απλώς θα πώ στους υποψήφιους λύτες να μην την πατησουν σαν εμένα και ξεκινόντας ψαξουν την εσωτερική ακτίνα… Είναι συμπαγές το κ… εεε το ρολό…
Όσο για τους μαθητές… ας το αποδείξουν (οτι δεν ειναι κουφιο)… δενε ειναι κακή εξάσκηση… Απλώς θα έπρεπε να έχω εκμεταλευτει την πειρα μου και να "δω" οτι δεν υπαρχει κουφιο τμημα… Για να μην την πατησει κι αλλος το αναφερω απο τωρα
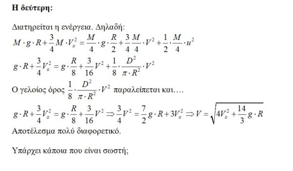
Αρχή διατήρησης ενέργειας οπότε η ελάττωση της δυναμικής γίνεται αύξηση της κινητικής έχουμε συνέχεια ΚΧΟ οπότε όταν έχουμε R2 το υcm=ω*R2 (I=0.5MR^2) .
Αρχικά έχουμε Μ1, R1 – – > Τελικά Μ2, R2. Με M2=M1*(R2/R1) ^2.
Καταλήγω :
υcm^2 = (4g/3)*[(R1^3 – R2^3)/R2^2]
Για R2=R1/2 – – > υcm^2=(14g/3)*R1
Καλημέρα.
Υπάρχει ένα θέμα με την εκφώνηση. Όταν η ακτίνα γίνει r/2, η μάζα δεν είναι Μ/4, αν στο κέντρο υπάρχει κενή περιοχή ( όπως είναι ένα πραγματικό ρολό τουαλέτας!). Το Μ/4 θα ίσχυε αν ήταν συμπαγής κύλινδρος το ρολό. Στην πραγματική περίπτωση που δεν υπάρχει μάζα από 0 μέχρι R, η μάζα του ρολού δίνεται από τη σχέση: $latex \displaystyle m=\frac{{{r}^{2}}-{{R}^{2}}}{{{r}^{2}}_{0}-{{R}^{2}}}M$ με $latex \displaystyle R\le r\le {{r}_{o}}$ και $latex \displaystyle {{r}_{o}}$ την αρχική εξωτερική ακτίνα.
Καλημέρα συνάδελφοι και σας ευχαριστώ για το σχολιασμό, ο οποίος προέκυψε από δικό μου λάθος
Η ανάρτηση δεν είναι χθεσινή αλλά του 2013, την οποία "τακτοποίησα" χθες και κατά λάθος έβαλα χθεσινή ημερομηνία.
Υπάρχουν και τα παλιά σχόλια, δείτε τα πατώντας Οι Απαντήσεις εδώ.
Διονύση πάνω ψηλά είδα την ημερομηνία ( 23/04/13) αλλά είπα να την δω.
Ακόμα δεν έχω δει την προτεινόμενη απάντηση.
Σκεφτόμουν ΑΔΜΕ και κάπου με πράξεις : $latex \displaystyle {{{\mathrm I}}_{(r/2)}}=\frac{1}{2}m[{{(\frac{r}{2})}^{2}}-{{R}^{2}}]$
$latex \displaystyle Mgr=mg(\frac{r}{2})+\frac{1}{2}m{{u}^{2}}+\frac{1}{2}{{{\mathrm I}}_{(r/2)}}.{{(\frac{u}{\frac{r}{2}})}^{2}}$
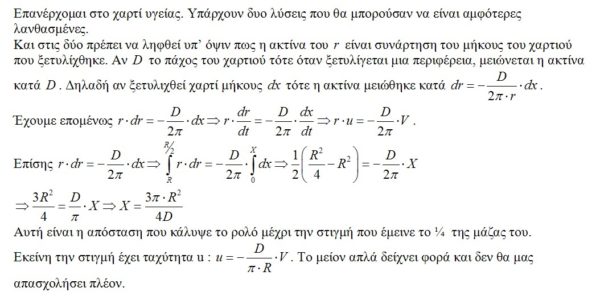
Επανέρχομαι στο χαρτί υγείας με δυο λύσεις.
Καλημέρα Γιάννη.
Μία ένσταση έχω σχετικά με τον τρόπο που υπολόγισες τη μείωση της ακτίνας. Ανά 1 περιστροφή έχω μείωση κατά D, αλλά αυτή η μείωση (νομίζω) δεν είναι ανάλογη του dχ, που σημαίνει ότι αν αυτό που είπα είναι σωστό υπάρχει πρόβλημα με τον υπολογισμό της u με τον τρόπο αυτό…
Mia δεύτερη ένσταση με μορφή ερώτησης : Γιατί διατηρείται η στροφορμή ως προς το Ο ;
Έχω την αίσθηση ότι η Κάθετη αντίδραση δεν είναι στην ίδια κατακόρυφη με το βάρος, αλλά μετατοπισμένη …
Καλημέρα Νίκο.
Ίσως είναι μετατοπισμένη, ίσως δεν είναι ίση με το βάρος. Το κέντρο μάζας του συστήματος κατέρχεται.
Δεν ξέρω πάλι αν η ενέργεια διατηρείται.
Για το άλλο που είπες, δεν είναι ανάλογη του dx , εξαρτάται και από το r.
To χαρτί είναι μαλακό, άρα δεν έχουμε συμπαγές στερεό άρα καθώς στρέφεται παραμορφώνεται η επιφάνεια επαφής και δεν είναι σφαίρα, οπότε πρέπει να εμφανίζεται τριβή κύλισης ( ροπή ζεύγους βάρους και κάθετης Ν), όμως η τριβή είναι στατική. Δε νομίζω να υπάρχει απώλεια στη μηχανική, θεωρώντας ότι δε συγκρούεται με το έδαφος η επιφάνεια του χαρτιού. Η πρώτη σχέση που έδωσες για το dr είναι ανάλογη του, αυτό νομίζω ότι δεν πρέπει να είναι σωστό.
Την ΑΔΣ ως προς το Ο με ποιο σκεπτικό την εφάρμοσες; θεωρώντας μηδενικές ροπές W, N και Τs;
Όχι μηδενικές. Θεώρησα αντίθετες w και Ν και τις όποιες άλλες δυνάμεις ως διερχόμενες από το Ο, δηλαδή μηδενικής ροπής ως προς αυτό.
nai αυτό εννοούσα. αντίθετες ροπές…συνολικά μηδέν. ¨ομως πιστεύω δεν πρέπει να ισχύει αυτό. Ο τριβή κύλισης δεν είναι μηδέν ως προς το Ο… Δε ξέρω με σιγουριά
Ούτε εγώ ξέρω με σιγουριά. Όμως τριβή κύλισης μπορούμε να αποφύγουμε. Δεν είναι ανάγκη να μιλάμε για κάτι μαλακό. Θα μπορούσε να ξετυλίγεται ένα συρματόσχοινο, ή λεπτή αλυσίδα ή όποιο άλλο μοντέλο θέλουμε.
Τριβή κύλισης σε μοντέλα δεν έχουμε. Αν είναι προβληματική τέτοια λύση, πρέπει το πρόβλημα να βρίσκεται στην διαφορά w-N.
Ναι σωστά σε μοντέλα δεν έχουμε. Το θέμα είναι όλα τα μοντέλα έχουν την ίδια σωστή εφαρμογή, δηλαδή δίνουν το σωστό ή με πιο καλή προσέγγιση την απάντηση; Μόνο το πείραμα μπορεί να επιβεβαιώσει…Θα το ξανασκεφτώ πάντως. Προσομοίωση μπορεί να παίξει;