Μια αγώγιµη µεταλλική σφαίρα ακτίνας α περιβάλλεται από παχύ αγώγιµο κέλυφος εσωτερικής ακτίνας β > α και εξωτερικής ακτίνας γ. Το σύστηµα βρίσκεται στο κενό και αρχικά είναι αφόρτιστο. Φορτίο + Q φέρεται κατάλληλα στην εσωτερική σφαίρα.
- Καθορίστε το µέτρο της έντασης του ηλεκτρικού πεδίου σε κάθε περίπτωση και παραστήστε το γραφικά σε άξονες Ε και r, όπου r η απόσταση από το κέντρο Κ.
- Ποια είναι η διαφορά δυναµικού ενός σηµείου Α που βρίσκεται στην επιφάνεια της σφαίρας µε ακτίνα α και του ∞ ;
- Να υπολογίσετε τη χωρητικότητα του συστήματος.
![]()
Όχι Νίκο δεν ισχύει το Vο=V1*β/α
Δεν καταλαβαίνω πως το βγάζεις αλλά σωστό δεν είναι.
Γιάννη, έξω από την σφαίρα το δυναμικό είναι V0*α/r. Για r=β είναι V0*α/β. Αλλά στο r=β το δυναμικό είναι V1. Άρα V1=V0*α/β
Νίκο, δεν καταλαβαίνω, ούτε τι υποστηρίζεις, ούτε πώς το βγάζεις.
Διαφωνείς με την εξίσωση που δίνει το δυναμικό σε κάθε σημείο της σφαίρας:
Δεν με ενδιαφέρει ο “πολύπλοκος συλλογισμός” σου και τα βαριά μαθηματικά. Η σχέση αυτή προκύπτει με απλή λογική και με μαθηματικά Λυκείου. Είναι λάθος;
Διονύση δεν είπα ότι είναι λάθος,είναι σωστό. Κάποιες φορές δίνουμε με απλοϊκό τρόπο τη λύση, η οποία προκύπτει πρώτα με "βαριά" μαθηματικά και μετά παρατηρώντας τη λύση που βρήκαμε την παρουσιάζουμε με πιο εύκολο τρόπο για να γίνει πιο κατανοητή.
Συγνώμη Νίκο, αλλά το σχόλιο δεν απευθυνόταν σε σένα, αλλά στο Νίκο Παναγιωτίδη, ο οποίος δίνει άλλο αποτέλεσμα…
Με αφορμή τη συζήτηση δείτε κάποια δικά μου σχόλια σε pdf:
ΧΩΡΗΤΙΚΟΤΗΤΑ-ΠΥΚΝΩΤΕΣ
Εντάξει Διονύση.
Ευχαριστώ κ. Τρικαλινέ για την παρέμβαση.
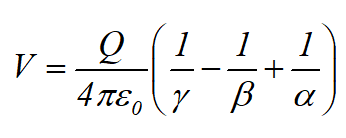
Η τελευταία εξίσωση που δίνετε, είναι η χωρητικότητα του συστήματος με βάση την τιμή του δυναμικού που ανέφερα παραπάνω στο σχόλιο εδώ.
Ακριβώς. Η σχέση που παραθέτει ο κύριος Τρικαλινός επιβεβαιώνει την αναγραφείσα σχέση για το δυναμικό.
Μια ερώτηση προς τον κ. Τρικαλινό
( και προς όποιον άλλον μπορεί να το αιτιολογήσει.)
επειδή από την αρχή είχα κολλήσει αν στο δυναμικό έπρεπε να συνυπολογιστεί το ε του μετάλλου ή αν οι συνοριακές συνθήκες επιβάλλουν παντού σχετική διηλεκτρική σταθερά ε=1 …
Τελικά ο Τύπος έχει ή όχι την σχετική διηλεκτρική σταθερά του μετάλλου ε ;
Φυσικά. Αυτό είναι το δυναμικό της σφαίρας
Μήτσο ηλεκτρικό πεδίο υπάρχει στο χώρο εξωτερικά της σφαίρας. Εκεί υπάρχει αέρας (κατά προσέγγιση κενό).
Δεν βλέπω πώς και πού πρέπει να χρησιμοποιηθεί η σχετική διηλεκτρική σταθερά.
Εντάξει το κατάλαβα
το ε που έχει η απόδειξη του Τρικαλινού είναι σταθερά του μέσου άρα του αέρα όχι του μετάλλου … το έχει αναφέρει στο αρχείο.
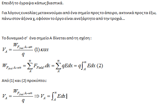
Η σωστή ανάλυση του προβλήματος εδώ.