
Το ρεύμα που διαρρέει το πηνίο του σχήματος μεταβάλλεται. Χωρίς βλάβη της γενικότητας υποθέσατε πως ο ρυθμός μεταβολής είναι σταθερός σε κάποιο λογικό χρονικό διάστημα.
Η μεταβολή της μαγνητικής ροής προκαλεί επαγωγικό ρεύμα σε ένα σύρμα που περιβάλει το πηνίο.
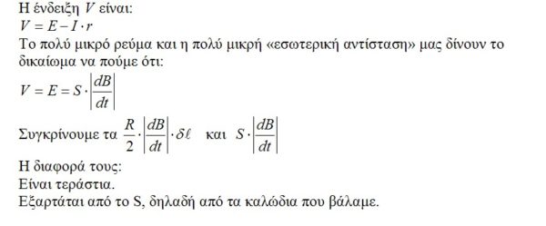
Στο κλειστό κύκλωμα του σύρματος περιλαμβάνονται δύο «πράγματα» που δεν ξέρω πλέον πως λέγονται. Κάποτε τα λέγαμε «αντιστάσεις». Τώρα τα λέμε «αντιστάτες». Τι γίνεται με τις τάσεις τους;
![]()
Διαφωνείς στην ανάλυσή μου, σε κάποιο σημείο ή ζητάς να προχωρήσουμε παρακάτω, αφού το πρόβλημα δεν το επιλύσαμε προς το παρόν;
Καλημέρα Μανώλη.
Αφού βγάζω ίδιο αποτέλεσμα καταλαβαίνεις πως δεν διαφωνώ με την ανάλυση ή με κάποιον υπολογισμό.
Ούτε με την μη συντηρητικότητα διαφωνώ, ούτε με το περιεχόμενο μιας Η.Ε.Δ. Προτιμώ μάλιστα την ενεργειακή παρουσίαση που έδωσες από αυτήν του επικαμπυλίου ολοκληρώματος.
Διαφωνώ με την φράση:
Βάζοντας θέματα για το τι κάνουν τα βολτόμετρα και τι μετράνε, το …χάσαμε νομίζω εντελώς.
Μα αυτό είναι το θέμα. Το παρόν παράδοξο, γνωστό και ως παράδοξο τουW. Lewin, έγκειται όχι σε αδυναμία υπολογισμού των Η.Ε.Δ. ούτε σε αδυναμία υπολογισμού μιας "οιονεί πολικής τάσης" στο ισοδύναμο κύκλωμα. Έγκειται στο ότι τρία βολτόμετρα συνδεδεμένα στα ίδια σημεία δείχνουν διαφορετικές ενδείξεις.
Έγκειται στο ότι υπολογίζουμε θεωρητικά -0,05 V και έχουμε εκτός από αυτήν την μέτρηση τις 0,1 V και -0,2 V.
Τα βολτόμετρα, που είναι άψογα σε κλασικά κυκλώματα, τα "παίζουν" όταν μαγνητική ροή διέρχεται από το κύκλωμά τους.
Πάρε ως παράδειγμα την γνωστή ερώτηση με το αεροπλάνο. Είναι πολύ απλό το να υπολογίσουμε την Η.Ε.Δ. Είναι Β.υ.l.
Όμως ένα βολτόμετρο πάνω στο αεροπλάνο μηδέν γράφει διότι, λόγω σταθερότητας της ροής, δεν διαρρέεται από ρεύμα.
Υπολογίσαμε θεωρητικά μια Η.Ε.Δ. αλλά πρέπει να επινοήσουμε πείραμα μέτρησής της. Ίσως να αναγκάσουμε το αεροπλάνο να κινηθεί σε ράγες ή ….. κάτι άλλο που δεν σκέφτομαι τώρα.
Κάτσε να κάνω ένα σχήμα για άλλη μία περίπτωση….
Αφού βλέπω ότι συμφωνείς Γιάννη, πάμε παρακάτω:
Ας έρθουμε τώρα στα βολτόμετρα. Το V1 αριστερά και το V2 στα δεξιά
Το ισοδύναμο κύκλωμα θα είναι:
Όπου έχουν σχεδιαστεί τα ρεύματα που διαρρέουν τα βολτόμετρα. Προσέξτε τη φορά τους!
Αλλά προσέξτε και κάτι άλλο στο σχήμα:
Έχουν σχεδιαστεί και δύο ακόμη μαγνητικά πεδία Β1 αριστερά και Β2 δεξιά!!!
Πού ξεφύτρωσαν αυτά; Μα, το μαγνητικό πεδίο έχει κλειστές δυναμικές γραμμές, δεν μπορεί να υπάρξει μόνο το μαγνητικό πεδίο στο εσωτερικό του κυκλικού αγωγού!!! Κάπου πρέπει να επιστρέψουν οι δυναμικές γραμμές…
Αλλά αν στο κεντρικό βρόγχο έχουμε μεταβολή της έντασης του Β που να δημιουργεί τις ΗΕΔ που έχουν σχεδιαστεί προηγούμενα, στους δεξιά και αριστερά βρόγχους θα έχουμε αντίστοιχες μεταβολές του Β, με αποτέλεσμα να εμφανίζονται και σε αυτούς ΗΕΔ, Ε3 και Ε4, όπως στο σχήμα:
Η επίλυση του παραπάνω κυκλώματος θα δώσει τις εντάσεις Ι1 και Ι2 που διαρρέουν τα δύο βολτόμετρα οι οποίες θα μας επιτρέψουν να «μετρήσουμε» τις δυο τάσεις… που ονομάζουμε «ένδειξη του βολτομέτρου».
Συμπέρασμα; Οι τάσεις στα άκρα ΑΓ είναι «ίσες» πριν βάλουμε τα βολτόμετρα. Μόλις συνδεθούν αυτά, με καλώδια τυχαίου σχήματος, που περικλείουν τυχαίες επιφάνειες, εμφανίζονται επιπλέον ΗΕΔ στους δύο βρόγχους με αποτέλεσμα οι τάσεις μεταξύ Α και Γ να μην είναι πλέον «ίσες» και τα δύο βολτόμετρα να δείχνουν διαφορετικές ενδείξεις…
Το βολτόμετρο με τα καλώδιά του σχηματίζει πάντα έναν επιπλέον βρόχο στο κύκλωμα έτσι όπως το συνδέουμε, άρα μετρά επίσης την επαγόμενη τάση στον βρόχο αυτόν. Στην πράξη δηλαδή άλλο νομίζουμε ότι μετράμε και άλλο μετράμε…
Γι'αυτό το πρόβλημα εντοπίζεται στο ίδιο το βολτόμετρο και στο τι "μετράει"
Ακριβώς Κατερίνα.
Διονύση, τώρα είδα την ανάλυσή σου…
Καλημέρα,
αν το επίπεδο των αγωγών σύνδεσης με τα άκρα των φτερών του αεροπλάνου είναι παράλληλο με το μαγνητικό πεδίο, νομίζω δε θα έχουμε πρόβλημα με τη μέτρηση
Διονύση έγραφα. Τώρα θα διαβάσω το σχόλιό σου.
Μια άλλη περίπτωση με “εκτεταμένο” κάπως μαγνητικό πεδίο που μεταβάλλεται:
Δεν διαφωνώ με την ανάλυσή σου αυτήν.
Η ανάλυση του Δημήτρη δεν ασχολείται με τις επιστροφές αυτές. Ακόμα και το κεντρικό πηνίο προκαλεί επαγωγικά φαινόμενα στα κυκλώματα των καλωδίων των βολτομέτρων. Δες τους βρόχους που πήρε ο Δημήτρης και το ότι έλαβε υπ' όψιν το σημαντικότερο κεντρικό μαγνητικό πεδίο.
Θα έχουμε πρόβλημα Νίκο.
Η μαγνητική ροή θα είναι πάλι σταθερή.
Αν δεν το θέλουμε έτσι αναπτύσσεται άλλη μια Β.υ.l στα άκρα των καλωδίων του βολτομέτρου.
Δεν υπάρχει τρόπος μέτρησης μα κινούμενο βολτόμετρο.
Ναι Γιάννη, διάβασα το κείμενο του Δημήτρη, απλά εγώ πήρα έναν κυκλικό αγωγό και οι μεταβολές ροής στο δεξιό και αριστερό βρόγχο, λόγω του επαγωγικού ρεύματος στον κυκλικό αγωγό, δεν νομίζω ότι είναι πειραματικά μετρήσιμες.
Προφανώς αν ο κυκλικός αγωγός αντικατασταθεί από πηνίο, τα επαγωγικά φαινόμενα ενισχύονται…
Αλλά να μην χάσουμε το δάσος κοιτάζοντας το δέντρο.
Η σύνδεση του βολτομέτρου διαφοροποιεί εντελώς το κύκλωμα που πάμε να "μετρήσουμε" αφού έχουμε νέους βρόγχους και νέες ΗΕΔ…
Απλά αν οι αγωγοί σύνδεσης είναι παράλληλοι με τις μαγνητικές γραμμές και έχουν αμελητέο πάχος δεν "κόβουν" γραμμές, οπότε;
Τότε κάποιο καλώδιο του κυκλώματος που χρησιμοποιούμε για τη σύνδεση του βολτομέτρου θα "κόβει" τις δυναμικές γραμμές οπότε θα έχουμε πάλι πρόβλημα όπως είπε ο Γιάννης. Ωραία σκέψη όμως…
Καλημέρα Νίκο.
Ας δούμε το σχήμα:
Οι αγωγοί ΑΔ και ΓΖ μπορεί να είναι παράλληλοι με το Β, αλλά ο αγωγός ΔΖ τέμνει δυναμικές γραμμές, με αποτέλεσμα να έχουμε μια ΗΕΔ στα φτερά με άκρα τα Α και Γ και μια στην ΔΖ. Η ολική ΗΕΔ είναι μηδενική, όπως και η ένδειξη του βολτομέτρου.