
Το κεντρικό δοχείο έχει νερό. Κάποια στιγμή το βάθος είναι 12 m.
Η παροχή του σωλήνα Α είναι τέτοια ώστε εκείνη την στιγμή η επιφάνεια του νερού στο δοχείο ανεβαίνει με ταχύτητα ίση κατά μέτρο με την ταχύτητα εκροής του νερού από τον σωλήνα Β.
Γνωρίζουμε τις διατομές Α του δοχείου και S του σωλήνα Β.
Θέλουμε να υπολογίσουμε την πίεση στην επιφάνεια του νερού.
Θα προτείνουμε δύο υπολογισμούς της.
![]()
Ένας φίλος ενδέχεται να θεωρεί ότι η διατομή του Α επηρεάζει το πρόβλημα.
Ας θεωρηθεί γνωστή.
Γεια σου Γιάννη.
Μάλλον πρέπει να δεις ξανά το αρχείο. Δεν βγαίνει νόημα.
Δεν δίνεις δύο λύσεις ενός ερωτήματος, αλλά δύο διαφορετικά προβλήματα…
Γεια σου Διονύση. Ξαναείδα το αρχείο. Σωστό είναι.
Το πρόβλημα διατυπώνεται στην αρχή:
Το κεντρικό δοχείο έχει νερό. Κάποια στιγμή το βάθος είναι 12 m. Η παροχή του σωλήνα Α είναι τέτοια ώστε εκείνη την στιγμή η επιφάνεια του νερού στο δοχείο ανεβαίνει με ταχύτητα ίση κατά μέτρο με την ταχύτητα εκροής του νερού από τον σωλήνα Β.
Γνωρίζουμε τις διατομές Α του δοχείου και S του σωλήνα Β. Θέλουμε να υπολογίσουμε την πίεση στην επιφάνεια του νερού.
Τα δεδομένα είναι αυτά και το ζητούμενο σαφές. Μπορούμε να συμπεριλάβουμε στα δεδομένα και την διατομή του Α.
Μπορεί μια απάντηση, ή και οι δύο, να κάνει λάθος ή να λέει ασυναρτησίες.
Θα μπορούσα να μην συμπεριλάβω κάποια λύση στο κείμενο και να ζητώ μία.
Κάποιος φίλος θα δώσει μία λύση η οποία μπορεί να μην έχει σχέση με τις αναρτημένες.
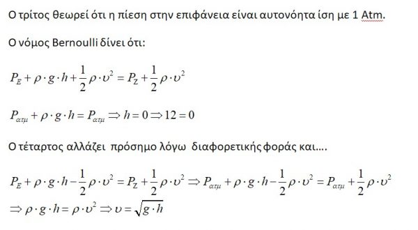
Αντί να σβήσω λύσεις, στέλνω άλλες δύο θέσεις ανθρώπων που θεωρούν ότι η πίεση πάνω-πάνω είναι 1Atm:
Τότε μάλλον εγώ δεν καταλαβαίνω…
Η δεύτερη λύση παραπάνω υπολογίζει πίεση στην πάνω επιφάνεια ή την ταχύτητα εκροής;
Αλλά και τι δίνεις στην εκφώνηση; Δεν δίνεις την άνω επιφάνεια να ανεβαίνει;
Εδώ γιατί την δίνεις να κατεβαίνει;
Δεν λες ίση ταχύτητα με την κάτω εκροής;
Τότε τι θέλει η σχέση υ=(S/A)u;
Διονύση ο άνθρωπος πιστεύει ότι το νερό της επιφάνειας κατεβαίνει παρά το ότι η επιφάνεια ανεβαίνει.
Μπορεί να παραλογίζεται. Απαντά ότι η πίεση πάνω έχει τιμή μία ατμόσφαιρα. Θα μπορούσε να το κόψει εδώ, αλλά θέλησε ως "μπόνους" να μας δώσει την ταχύτητα εκροής. Κάτι σαν σχόλιο μετά από λύση άσκησης. Σχόλιο που "στολίζει" την λύση αλλά δεν την επηρεάζει. Μπορεί όλα όσα λέει να είναι από λανθασμένα ως ασυνάρτητα.
Τον αγνοούμε και δίνουμε τη δική μας λύση που καταλήγει στο ποια είναι η πίεση πάω-πάνω.
Αν το δοχείο είναι ανοικτό επάνω, η πίεση είναι η ατμοσφαιρική…
Δεν βλέπω κάτι άλλο.
Ανοιχτό είναι το δοχείο. Και εγώ βλέπω την πίεση ίση με την ατμοσφαιρική. Φυσικά δεν "έχω αγωνία" να μάθω την τιμή της πίεσης.
Τι συμβαίνει με τα "παραπροϊόντα";
Ποια είναι η σχέση ταχύτητας και h;
Υπάρχει σχέση ή το πρόβλημα δεν έχει λύση;
Αν δοθεί η διατομή του σωλήνα Α, υπάρχει λύση;
Προφανώς δεν μπορεί όλα τα αναρτηθέντα κείμενα να είναι σωστά.
Απλά εγώ βλέπω λάθος δεδομένο, αφού δεν μπορεί η ταχύτητα ανόδου της επιφάνειας να είναι ίση με την ταχύτητα εκροής…
Είναι σαν να έχεις δύο τρύπες με διαφορά ύψους 12m και να λες ότι έχεις ίδιες ταχύτητες εκροής.
Γιατί δεν μπορεί οι ταχύτητες να είναι ίσες;
Ο σωλήνας Α θα μπορούσε να έχει διατομή Α/3 και ο Β Α/10.
Τότε η ταχύτητα εισροής από τον Α θα είναι εκείνη την στιγμή:
Α/3.V = A.υ + Α/10.υ => V = 3υ + 3υ/10.
Μπορώ να πετύχω εισροή με τέτοια ταχύτητα. Αν λ.χ. υ = 1m/s θέλω ταχύτητα εισροής 3,3 m/s.
Δηλαδή τρόμπα κατάλληλης παροχής ή δεξαμενή σε κάποιο ύψος.
Ο Α δεν είναι τρύπα, αλλά είσοδος νερού, αφού το κείμενο λέει:
Η παροχή του σωλήνα Α είναι τέτοια ώστε εκείνη την στιγμή η επιφάνεια του νερού στο δοχείο ανεβαίνει με ταχύτητα ίση κατά μέτρο με την ταχύτητα εκροής του νερού από τον σωλήνα Β.
Μία πιθανή υλοποίηση:
Κάποια στιγμή που το βάθος είναι 12 m οι ταχύτητα ανόδου της επιφάνειας είναι ίση με την ταχύτητα εκροής από τον Β.
Η επιλογή του ύψους και των διατομών είναι δική μας υπόθεση.
(Απλούστευση του προβλήματος των τριών δεξαμενών που έχω βρει).
Η χαμηλή δεξαμενή γεμίζει, αλλά αν της ανοίξουμε τρύπα θα βγάζει νερό.
Δεν μίλησα ότι η επιφάνεια είναι το Α.
Είπα, ότι δεν μπορεί η ταχύτητα εκροής και η ελεύθερη επιφάνεια που βρίσκεται σε ύψος 12m να έχουν ίσες ταχύτητες.
Δεν νομίζω ότι μπορείς να πετύχεις κάτι τέτοιο…
Στο σχήμα με τις δυο δεξαμενές, όσο ψηλώνεις την αριστερή, μπορεί να αρχίσει να ανεβαίνει η στάθμη στο μικρό δοχείο αλλά θα μεγαλώνει, πολύ περισσότερο, η ταχύτητα εκροής, οπότε οι ταχύτητες δεν θα εξισωθούν…
Γιατί δεν θα εξισωθούν οι δύο ταχύτητες;
Με κατάλληλο ύψος επιτυγχνάνουμε μηδενική ταχύτητα ανόδου της στάθμης του νερού (πρόβλημα τριών δεξαμενών) με μεγαλύτερη υψομετρική διαφορά επιτυγχάνουμε άνοδο της στάθμης.
Δεν μπορώ να έχω είσοδο νερού στον σωλήνα Α όποια θέλω εγώ;
Θέλω λοιπόν ταχύτητα εκροής 16 m/s και ταχύτητα εισροής 52,8 m/s.
Τότε αν οι διατομές είναι Α/3 , Α και Α/10 θα έχουμε ταχύτητα ανόδου της στάθμης του νερού ίση με 16 m/s.
Μια τέτοια ταχύτητα εισροής την επιτυγχάνω με τρόμπα δυνατή ή με υψομετρική διαφορά 280 m.