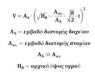
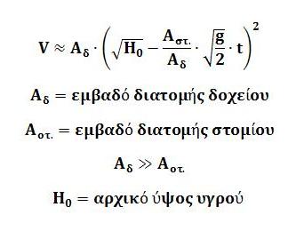
Μόλις βγάλω την τάπα, αρχίζει η εκροή του νερού. Ο όγκος του μειώνεται με τον χρόνο.
Δίδονται 3 διαγράμματα που παριστάνουν την μείωση αυτήν. Επιλέξατε αυτό που θα μπορούσε να είναι σωστό και αιτιολογήσατε.
![]()
Επειδή το να μοιράζεσαι πράγματα, είναι καλό για όλους…
Το πρώτο δείχνει σταθερή παροχή
Το δεύτερο παροχή που ελαττώνεται με το χρόνο
Το τρίτο παροχή που αυξάνεται
Επομένως….
Γιάννη μιλάς για δύσκολα θέματα. Έξυπνα και όχι τετριμμένα , δύσκολα όμως?
Αν ήταν έτσι τα δεύτερα θα έπρεπε να υπάρχουν γύρω στα δέκα.
Ακριβώς Γιώργο.
Δεν χρειάζονται πολλά θέματα. Θα μου άρεσαν Εξετάσεις στις οποίες ο άριστος θα τελειώσει σε 1,5 ώρα. Κάποιοι δεν θα απαντήσουν.
Καλημέρα Γιάννη. Ωραία θέματα.
Δεν ξέρω αν είναι Β ή Γ ή αν είναι για εξετάσεις, είναι όμως θέματα φυσικής που<<ακονίζουν το μυαλό>> και για αυτό είναι ευχάριστα.
Θα σου πρότεινα να κάνεις μια συλλογή από τέτοια θέματα.
Δυνατό
Γρηγόρη και Μανώλη ευχαριστώ.
Καλησπέρα Γιάννη.
Όμορφο θέμα, το οποίο προσωπικά, δεν θεωρώ δύσκολο επί της ουσίας.
Το ότι έχουμε πάψει να "προπονούμε" τους μαθητές στην ερμηνεία γραφικών παραστάσεων, είναι ίσως ένα από τα μεγαλύτερα μειονεκτήματα της διδασκαλίας (και της εξέτασης…) των τελευταίων χρόνων.
Αλλά ένας μαθητής που έχει καταλάβει τι συμβαίνει με την ταχύτητα εκροής και πώς μπορεί αυτό να συνδεθεί με τα γραφήματα, μπορεί να απαντήσει στο ερώτημα, χωρίς να το θεωρήσει ούφο!
Καλησπέρα Γιάννη, ωραίο θέμα… αν δεν κάνω κάποιο λάθος σε αυτό κατέληξα… Γ.Π.
Καλημέρα Γιώργο.
Σωστό είναι.
Θα απαντούσα χωρίς σχέσεις:
1. Με την πάροδο του χρόνου μειώνεται το ύψος, επομένως η ταχύτητα εκροής.
2. Μειώνεται η παροχή, δηλαδή η απόλυτη τιμή της κλίσης της καμπύλης.
3. Το τελευταίο ισχύει μόνο στο πρώτο διάγραμμα.
Καλημέρα, Γιάννη στο δεύτερο διάγραμμα νομίζω ήθελες να πεις.
Καλημέρα Τάσο.
Στο δεύτερο φυσικά.
Πολύ καλή Γιάννη.
Ευχαριστώ Δημήτρη.