
“Αφου γραφεις οτι χ=Αημωt. Aυτο και 1000 δυναμεις να ασκουνται ειναι ΑΑΤ εξ ορισμου.Σχεση 1.1 σελ. 10 σχολικου. Που διαβασες οτι οταν ειναι forced oscilation αποκλειεται να ειναι αρμονικη ταλαντωση? Δειξε μου ενα βιβλιο φυσικης στον πλανητη γη που να το γραφει. “
“Αν εχετε καταληξει στο συμπερασμα οτι η χ= Αημ ωt δεν ειναι αρμονικη ταλαντωση σε καποιες περιπτωσεις τοτε προφανως ολα αυτα που συζητατε ειναι λαθος. Η Αληθεια στα μαθηματικα δεν ειναι ζητημα Δημοκρατιας”
“Γραφεις στην πρωτη απαντηση σου σε μενα οτι η κινηση x=Aημωt δεν ειναι ΑΑΤ παντα. Αυτο ειναι σιγουρα λαθος ,διοτι το ειδος της κινησης οριζεται απο την εξισωση κινησης ακομα και αν ειναι μια φωτεινη κουκιδα σε μια οθονη τηλεορασης. ”
Οι παραπάνω προτάσεις αποτελούν μέρος των απαντήσεων που έλαβα στο email μου, όσον αφορά την θέση μου ότι η εξαναγκασμένη ταλάντωση δεν είναι αατ, από μέλος του δικτύου μας.
Το θέμα ξεκίνησε από μια άσκηση εξαναγκασμένης, που έχω δημοσιεύσει.
Ας δούμε λοιπόν κάποια ερωτήματα και ας απαντήσουμε σε αυτά:
Το σώμα του σχήματος εκτελεί εξαναγκασμένη ταλάντωση με εξίσωση απομάκρυνσης x=Α∙ημ(ωt) με ω ≠ ω0.
α) Η κίνηση του σώματος είναι αατ;
β) Πόση είναι η δύναμη επαναφοράς στη θέση Γ; Αυτή ταυτίζεται με τη συνισταμένη δύναμη; Πόση είναι η δυναμική ενέργεια στην θέση αυτή και με ποιας δύναμης έργο συνδέεται; Με το έργο της δύναμης του ελατηρίου ή με το έργο της συνισταμένης δύναμης;
γ) Πόση είναι η δυναμική ενέργεια στη θέση Β, η οποία είναι θέση πλάτους; Πόση είναι αντίστοιχα η κινητική ενέργεια στη θέση φυσικού μήκους του ελατηρίου (θέση x=0);
![]()
Βασίλη το άθροισμα Κ+U δεν παραμένει σταθερό. Ο διεγέρτης αναπληρώνει την ανά περίοδο απώλεια ενέργειας λόγω της απόσβεσης.
φίλε, Γιάννη
ο ορίζων είναι, πάντα, ο του σχολικού βιβλίου,
τελεία
Και κάτι πιο σύντομο σε ΕΛΛΗΝΙΚΑ ΑΠΛΑ
Γ . Physics g.g.
Και ο διδάσκων Βαγγέλη, οφείλει να λέει το σωστό…
Πολύ δε περισσότερο, ο εξετάζων οφείλει να προστατεύει
από κακοτοπιές για να μην εκθέτει το μάθημα….
Και όταν δίνει προτεινόμενες λύσεις ..βλέπε 2017 Θέμα Γ….
να μην μιλάει για διατήρηση ενέργειας στην εξαναγκασμένη
ταλάντωση στοιχειώδους μάζας της χορδής….
Αλλά βέβαια…τι ψάχνω τώρα εγώ…αφού πρόθυμοι να αποδεχτούν
τις σοφιστείες υπάρχουν πάντα και παντού…
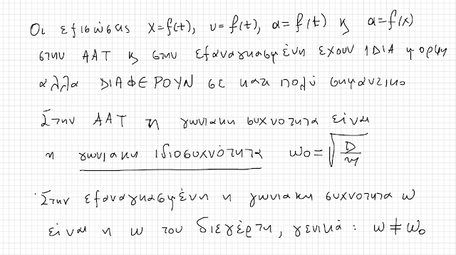
Διαβάζοντας τον Ανδρέα – για πολλοστή φορά- καταλαβαίνω ότι παρουσιάζει θέμα ορισμού μιας κίνησης που περιγράφεται από την εξίσωση x = Aημ(ωt+φ). Θα μπορούσαμε να την ονομάσουμε απλή αρμονική, αρμονική, καλή αρμονική και πάει λέγοντας. Εδώ όμως νομίζω τίθεται ζήτημα, πώς θα διακρίνουμε την ταλάντωση στην οποία διατηρείται η ενέργεια του συστήματος από αυτή στην οποία δεν διατηρείται.
Κωνσταντίνε δεν κολώνω, αλλά είναι που αν η εξαναγκασμένη ταλάντωση είναι ΑΑΤ, τότε πρέπει να βρούμε και μία ονομασία για την …ΑΑΤ ελατηρίου μάζας χωρίς χρονο -εξαρτώμενες δυνάμεις.
ο του επίσημου σχολικού βιβλίου, Γιάννη, αυτός είναι
θεωρώ ότι ερωτάς για πλάκα,
εννοείται με αυτόν,
ιδιαίτερα με τον του Καίσαρα…
Και δεν είναι μόνο η διατήρηση η μη της ενέργειας .
Είναι ο ρόλος της διαφοράς της ω-ωο…. είναι τα μεταβατικά φαινόμενα …
Τι εννοεις χωρις χρονοεξαρτωμενες?Ο ορος ΑΑΤ αναφερεται στη κινηση οχι στην δυναμικη.H ονομασια forced oscillation αναφερεται στην δυναμικη η οποια δεν αποκλειει να ειναι ΑΑΤ. Οπως ο ορος free fall αναφερεται στην δυναμικη του συστηματος και εννοει οτι υπαρχει μονο η βαρυτητα.Απο κινηματικης πλευρας το free fall μπορει να ειναι ευθυγραμη ομαλα επιταχυνομενη κινηση, ομαλη κυκλικη κινηση,(δορυφορος),ελειπτικη κινηση,(πλανητες) κλπ.Ειναι σαν να μου λες οτι μια πετρα που πεφτει δεν κανει ευθυγραμη ομαλα επιταχυνομενη κινηση επειδη την λεμε ελευθερη πτωση.
Εβεβαια του Καίσαρα.Δεν ρωταω δινω ενα παραδειγμα αυτου που ειπατε ποιος ειναι ο οριζων.Στην δικη μας περιπτωση ομως αφου δεν εχουμε τον Καισαρα,ειναι το σχολικο βιβλιο.
Καλημέρα σε όλους.
Νομίζω πως η συζήτηση ξέφυγε εμμένοντας σε μία κίνηση η οποία περιγράφεται από ένα ημίτονο και όχι στο σύστημα του απλού αρμονικού ταλαντωτή (ΑΑΤ), ενώ η ανάρτηση έχει ως τίτλο την ερώτηση «Είναι απλή αρμονική ταλάντωση;» και όχι είναι «απλή αρμονική κίνηση;». Συζητάμε για το αν το ημίτονο είναι περιοδική συνάρτηση και αν μπορεί να περιγράψει την κίνηση μιας κουκκίδας στην οθόνη του παλμογράφου; Αν αυτήν είναι η συζήτηση δεν διαφωνούμε, αλλά δεν έχει και νόημα κατ’ εμέ.
Από την άλλη δεν μπορούμε να διαχωρίσουμε τον ΑΑΤ από την δυναμική του ενέργεια. Και δεν είναι σωστό να εκφυλίσουμε το πρότυπο του ΑΑΤ στα μάτια των παιδιών, στην περιγραφή της κίνησης μίας σκιάς (δεν χρειάζεται να αναφερθώ, με συναδέλφους μιλάω, στην αξία του προτύπου αυτού στην επιστήμη της φυσικής, από την κλασσική μηχανική και την κβαντική θεωρία, έως την κβαντική θεωρία πεδίων).
Και επειδή μπήκαν στο παιχνίδι και πολλοί αλλοδαποί ορισμοί από μεγάλα πανεπιστήμια: Είναι άλλο το simple harmonic motion (SHM) και άλλο το simple harmonic oscillator (SHO).
Όσον αφορά τώρα τον ορισμό του σχολικού βιβλίου: δεν υπάρχει ορισμός για την ΑΑΤ. Μια χαρά ξεκινάει περιγράφοντας την αρμονική κίνηση και τις εξισώσεις της με τα ημίτονα και τα συνημίτονα, θα έπρεπε όμως να ακολουθεί αυστηρός ορισμός του τι είναι ΑΑΤ (δυνάμεις, ΘΙ κ.λπ.), ώστε να μην υπάρχουν παρανοήσεις (η χειρότερη όλων η ταύτιση της ΑΑΤ με την ΕξΤ ή την μία εκ των δύο συνθέσεων ταλαντώσεων).
Καλη εβδομάδα να έχουμε,
ειδικά για τους συναδέλφους που ξεκινούν στα σχολεία καλό κουράγιο.
Ένα υποθετικό μάθημα….ίσως και όχι.
Ας δούμε τι μπορεί να διδαχθεί στους μαθητές:
Καλημέρα συνάδελφοι.
Να ευχαριστήσω όλους όσους συμμετέχουν στην παραπάνω συζήτηση, αλλά ταυτόχρονα να εκφράσω την αμηχανία μου, για την πορεία που πήρε η συζήτηση.
Έγραψε ο Γιάννης μια σειρά σχολίων που ανέδειξε όλες τις διαφορές μεταξύ της κίνησης ενός σώματος στο άκρο ελατηρίου και μιας εξαναγκασμένης αρμονικής ταλάντωσης και περίμενα να … μιλήσουν τα μαθηματικά που λένε την αλήθεια.
Περίμενα να αντιμετωπισθεί η θέση του ότι στην εξαναγκασμένη η δύναμη επαναφοράς είναι η F=-kx και όχι η F=-Dx.
Περίμενα να υποστηριχθεί η θέση ότι:
Περίμενα να υποστηριχθεί ότι:
Αλλά τέτοιες απαντήσεις δεν είδα.
Δεν είδα και κάποια υποστήριξη της πρότασης ότι:
όταν ο Μήτσος έδωσε τους συνδέσμους εδώ. Θα μου πείτε είπαμε δεν υπάρχει… με τον Λαντάου θα ασχολούμαστε τώρα…
Ας αφήσουμε λοιπόν κάτι …περιθωριακούς τύπου Λαντάου και ας έρθουμε λίγο πιο κοντά.
Δίνω ξανά την μεγάλη συζήτηση με αφορμή του Βιβλίου του Θρασύβουλου Μαχαίρα εδώ:
Λάθη στη διδασκαλία της απλής αρμονικής ταλάντωσης.
Ξέρω ότι δύσκολα κάποιος θα αφιερώσει τον χρόνο που χρειάζεται για να διαβάσει όλα αυτά. Αλλά μπορεί τουλάχιστον να διαβάσει τα αποσπάσματα από το βιβλίο και αν θεωρήσει κάποιος ότι το βιβλίο έχει λίγα μαθηματικά, μπορεί να δώσει την δική του μαθηματική απόδοση και να διορθώσει τις μαθηματικές ελλείψεις του βιβλίου που οδηγούν σε στρεβλώσεις, επαναφέροντας όλους στον ίσιο δρόμο, στον «ορισθέντα».
Να δώσω όμως και κάτι πιο πρόσφατο από τον Στάθη Λεβέτα. Και εδώ μπορεί να υπάρχουν …. λίγα μαθηματικά και να μην αναδεικνύεται η αλήθεια. Εδώ είναι ο Στάθης ας του ζητηθεί να κάνει …προσθήκες!!!
1/6 Απλή Αρμονική Ταλάντωση
4/6 Αρμονικά Εξαναγκασμένη Ταλάντωση με Απόσβεση
Αντί λοιπόν να δούμε αν συμφωνούμε στα διαφορετικά χαρακτηριστικά μεταξύ της κίνησης του σώματος στο άκρο ελατηρίου (αποφεύγω να ονομάσω την ακατανόμαστη, αφού ο Βαγγέλης μόνο έχει δικαίωμα, ως ορίζων!!!!) και μιας εξαναγκασμένης ταλάντωσης, το ρίξαμε στην «ονοματοδοσία» και στο ποιος έχει το δικαίωμα να ορίσει ή τι θα απαντήσει ο μαθητής στις εξετάσεις του με βάση το βιβλίο…
Αν αυτό δεν είναι, πετάω την μπάλα στην εξέδρα, τι είναι;
Καλημέρα σε όλους και καλό μήνα.
Εκτιμώντας φυσικά τα λεγόμενα όλων, πιστεύω ότι ο Θοδωρής έβαλε στο τέλος τα πάντα στη θέση τους. Αλλιώς θα παίζουμε συνεχώς με τις λέξεις.
Πολλοί ορισμοί για την απλή, γραμμική…. ταλάντωση.
Αποστόλη καλημέρα, σε ευχαριστώ για την απάντηση. Η ενέργεια διατηρείται ανά περίοδο στην εξαναγκασμένη, αλλά όχι στιγμιαία. Έτσι το είχα κι εγώ στο μυαλό μου, αλλά απλώς δεν έλεγα ότι δεν διατηρείται ή ενέργεια, αλλά ότι (τελικά) διατηρείται. Άλλο ένα παιχνίδι λέξεων, που μας γλυτώνει το ξεκαθάρισμα του Θοδωρή.
Επίσης από σχετικά πρόσφατη ερώτησή μου, αν τελικά η φθίνουσα είναι περιοδική, η πολύ σωστή απάντηση του Γιάννη (Κυρ),
Υπάρχουν δύο (τουλάχιστον) Βασίλη:
Η συνάρτηση θέσης που δεν είναι περιοδική.
Το φαινόμενο της διέλευσης από την θέση αναφοράς. Είναι περιοδικό φαινόμενο. Επαναλαμβάνεται αφού η περίοδος είναι σταθερή.
Τελικά τη φθίνουσα θα την πούμε περιοδική ή όχι;
Θοδωρή και πάλι μπράβο!
Δημήτρη Γκενέ, το ανέκδοτο γι’ αυτούς στη γη μου έφτιαξε τη μέρα και θα το λέω!