Γιάννη σαφώς θέλει προσοχή …ο ''κανόνας'' και καλά κάνεις που το τονίζεις,πάντως εγώ προσπάθησα να προσεγγίσω το συγκεκριμένο θέμα Γ χωρίς να βλέπω γραπτό και γιαυτό έβαλα και δυό φορές το …''αν''.
Αλλά μετά από 14 σελίδες σχολίων, όπου στην πλειοψηφία τους γίνεται κριτική σ την ΚΕΕ, νομίζω ότι δικαιούμαι να κάνω κριτική και στους βαθμολογητές
Δεν συμφωνώ Γιάννη, ότι ο μαθητής χωρίς να πει τίποτα (μια εξήγηση, μια δικαιολογία…) για την εξίσωση αcm=αγων.r, δικαιούται να την χρησιμοποιήσει.
Από πού και ως πού είναι γνωστή η σχέση αυτή στην θεωρία του;
Ισχύει στην κύλιση. Και τι σχέση έχει η κύλιση με την πτώση του δίσκου;
Το 2006 ή 2007, είχα βάλει ένα διαγώνισμα στην Β τάξη, επαγωγή, όπου είχαμε μια εκθετική αύξηση ταχύτητας μιας ράβδου, μέχρι να αποκτήσει οριακή τιμή. Οι μαθητές την έλυσαν "τυπικά" χωρίς δικαιολογήσεις και εξηγήσεις…
Κάθησα και έγραψα τη λύση, την οποία του μοίρασα, πριν τους δώσω τα γραπτά τους.
Κατέληγα με το "ο έχων ώτα ακούειν, ακουέτω".
Μετά από 10+ χρόνια, μάλλον δεν "ακούνε" ούτε και οι βαθμολογητές
Νομίζω πως μπορώ να κάνω τον συνήγορο του διαβόλου .
Οτι οι τάσεις που ασκεί ένα νήμα στα δύο άκρα του ( στην τροχαλία και στην ράβδο ) είναι αντίθετες … από ποια θεωρία προκύπτει ; Άρα να κόβεται ένα μόριο σε όποιον δεν την δικαιολογεί.
γιατί δεν μπορεί να μην αξιοποιούν δεδομένο ( αβαρές και μη εκτατό νήμα )
Συμφωνείτε; Αν ναι … νομίζω πως μπορούμε εύκολα να χάσουμε το μέτρο και …
Διονύση, Γιάννη, Παντελή, Βασίλη, Δημήτρη σας ευχαριστώ για το σχολιασμό.
Πράγματι συνάδελφοι τα σημεία που ήθελα να εστιάσω ήταν,
στο μεν Δ-1 η μή αιτιολόγηση της σχέσης αcm = αγων R,
στο δε Β-2 η σχέση PΛ = Pατμ + ρgh.
Για την περίπτωση του Δ-1 πιστεύω κι εγώ ότι η σχέση θα έπρεπε τουλάχιστον επιγραμματικά να δικαιολογηθεί.
Το ζήτημα όμως είναι ότι υπάρχει η ίδια ακριβώς άσκηση λυμένη ως παράδειγμα στο σχολικό (το γιο-γιο). Είναι το λυμένο Παράδειγμα 4-10. Και στη λύση χρησιμοποιείται χωρίς εξήγηση η σχέση αcm = αγων R για να βγάλει τελικά το αποτέλεσμα αcm=2g/3.
Θα μπορούσε δηλαδή να ισχυριστεί κάποιος "Μα το Δ-1 υπάρχει λυμένο στο σχολικό! Είναι ελλειπής η λύση του σχολικού;".
Για την περίπτωση του Β-2 πιστεύω κι εγώ ότι η απλή γραφή της σχέσης PΛ = Pατμ + ρgh κρύβει πιθανή σύγχυση, δεδομένου ότι έχουμε ροή και όχι υγρό σε ισορροπία.
Επειδή ο σωλήνας είναι ισοπαχής και οι ταχύτητες στο σημείο Λ και στην έξοδο έχουν ίσα μέτρα, είναι τελικά σωστή η σχέση (όπως θα προέκυπτε με χρήση του νόμου Bernoulli). Δεν θα έπρεπε όμως να αναφερθεί αυτό στη λύση;
Βέβαια ο μαθητής αναφέρει πιο πριν στο νόμο της συνέχειας ότι ο σωλήνας είναι ισοπαχής άρα οι ταχύτητες στα Α και Λ έχουν ίσα μέτρα. Δεν συσχετίζει όμως τη σχέση PΛ = Pατμ + ρgh με ίσες ταχύτητες.
Το χειρότερο πρόβλημα είναι ότι με το επίπεδο των θεμάτων που έπεσαν, τέτοιες λεπτομέρειες (ή και πιο ασήμαντες) θα παίξουν δυστυχώς σημαντικό ρόλο, ειδικά στις σχολές με τις ψηλές βάσεις.
Πριν γράψω κάτι γενικότερο ας διαφωνήσω με τον διαφωνούντα Διονύση.
Πιστεύω πως επ’ ουδενί λόγω δεν μπορεί να τιμωρηθεί μαθητής έμπειρος.
Ένα τέτοιο παιδί, έχοντας λύσει πολλά προβλήματα, έχοντας δει πολλές λυμένες ασκήσεις, χρησιμοποιεί κάποια ως αυτονοήτως ισχύοντα.
Γράφει ότι η διαφορά φάσης είναι 2π.Δx/λ χωρίς να αφαιρέσει τις φάσεις.
Ταυτίζει την κύλιση (χωρίς ολίσθηση) με την περίπτωση του γιο-γιό (την κλασική) διότι η αναλογία είναι εμφανής.
Έχει καθηγητή που δεν παπαγαλίζει το σχολικό βιβλίο. Ο συνάδελφος αυτός του αναλύει τα της επιτροχίου, την σχέση της με το κρεμασμένο σώμα, την διαφορά επιτάχυνσης μεταξύ ενός σημείου του σχοινιού και του σημείου της τροχαλίας που είναι σε επαφή με αυτό. Που του διδάσκει κυλιόμενους διαδρόμους, κινητές τροχαλίες, μηχανές Άτγουντ διπλής τροχαλίας. Που παρουσιάζει διαφορετικά την διαφορά φάσης απ’ ότι το βιβλίο.
Προφανώς ο συνάδελφος το έκαψε το παιδί.
Αν φυσικά πούμε στο παιδί αυτό ρητώς ότι θέλουμε να αποδείξει τα παραπάνω, μπορεί να τα αποδείξει. Αν δεν του το πούμε τον εξαπατούμε και τον κάνουμε να γράφει εκθέσεις ιδεών εκεί που δεν χρειάζεται. Κάποια παιδιά έχουν λάβει οδηγία να γράφουν μικρή τυποποιημένη πραγματεία περί στρεφομένων πριν τα χρησιμοποιήσουν.
Δίπλα σε τέτοια παιδιά υπάρχουν και άλλα. Αυτά ίσως δεν μπορούν να εξηγήσουν γιατί στο γιο-γιο αcm = αγ.R. Αυτά όταν βλέπουν κάτι στρογγυλό γράφουν την σχέση. Πως θα ξεχωρίσουν από τα προηγούμενα;
Υπάρχει πρόβλημα;
Γίνεται αδικία;
Ναι και πρόβλημα υπάρχει και αδικία γίνεται. Δεν είμαστε όμως εμείς οι βαθμολογητές αυτοί που θα θεραπεύσουν την αδικία. Την θεραπεύει, αν θέλει, το μέλος της ΚΕΕ που προτείνει ένα θέμα και τα μέλη που το αποδέχονται ή το τροποποιούν. Αν θέλουν να χωρίσουν τα πρόβατα από τα ερίφια ας βάλλουν ένα θέμα στο οποίο η διαφορά φάσης να μην είναι 2π.Δx/λ διότι τα σημεία δεν είναι πάνω στην ίδια ευθεία διάδοσης.
Ας βάλλουν θέμα στο οποίο η σχέση αcm = αγ.R δεν ισχύει ή ισχύει μόνο για το ένα και όχι το άλλο σώμα.
Ας βάλλουν κυλιόμενο διάδρομο.
Αν δεν θέλουν κάτι τόσο εξεζητημένο, ας ζητήσουν σαφώς την απόδειξη της σχέσης.
Αν δεν κάνουν τίποτε από τα παραπάνω, ή κάνουν λάθος ή δεν θέλουν να ξεχωρίσουν τα παιδιά στο θέμα αυτό. Δεν είναι δουλειά του βαθμολογητή να άρει την αδικία. Αδικίες αίρει ο Ζορρό.
Ο βαθμολογητής μπορεί να γράψει στο υλικονέτ , στο ΑΒ, στο Εσος, ή όπου αλλού και να στηρίξει την άποψή του, ότι δηλαδή διαπράττεται αδικία.
Όταν τελειώσει το κείμενό του και πάει στο Βαθμολογικό Κέντρο, ας θυμηθεί ότι είναι διορθωτής γραπτών και όχι της κοινωνίας. Διότι επιχειρών να διορθώσει αδικίαν διαπράττει άλλην. Κόβει βαθμούς από σκεπτόμενο χαρισματικό παιδί που έχει μάθει να μιλάει στιβαρά με λίγα λόγια και πριμοδοτεί την εκπαιδευμένη μαϊμού που τηρεί μετ’ ευλαβείας τις εντολές που έχει πάρει:
-Πριν χρησιμοποιήσεις στρεφόμενα, θα γράψεις αυτό το κείμενο που θα μάθεις απ’ έξω.
-Η σχέση αcm = αγ.R υπάρχει στο βιβλίο για κύλιση αλλά όχι για γιο-γιό.
Η θέση μου με πιο απλά λόγια είναι πως πρέπει οι κανόνες να δηλώνονται με σαφήνεια. Δεν μπορεί να παίζουμε κάποιο παιγνίδι πόκας που είναι τρία-φουλ και στο τέλος όταν ανοίγουμε τα φύλλα να μου πεις ότι ήταν κέντα-χρώμα. Με εξαπάτησες.
Αν στο βιβλίο ή στον εργαστηριακό οδηγό υπάρχει κάτι, αυτό θεωρείται υπόδειγμα ορθότητος. Στο βιβλίο το γιο-γιο λύνεται χωρίς να αποδειχθεί η αcm = αγ.R .
Στην άσκηση «μέτρηση ροπής αδράνειας» δεν αποδεικνύεται το ότι η επιτάχυνση είναι σταθερή. Υπολογίζεται η τελική ταχύτητα και μέσω αυτής και της διαδρομής η επιτάχυνση. Αν θέλεις δυναμική λύση και απόδειξη της σταθερότητας της επιτάχυνσης το λες από την αρχή.
Ξέχασα να βάλω τη φατσούλα η οποία θα δρούσε αποτρεπτικά ίσως, στο να εκλάβεις σαν παράπονο, την προτροπή σου στους βαθμολογητές για σχολιασμό των αιτημάτων του Διονύση και του Ανδρέα, άλλωστε σεβάστηκα την προτροπή και απάντησα μετά τον Γιάννη που βρίσκεται στις επάλξεις . Πως το λένε … «φωτιά να πέσει και να με κάψει» με τέτοιο βήμα που σε τόσους δίνεις.
Ομολογώ πως αναζητώ την όλη δραστηριότητα των βαθμολογικών από πλευράς κέρδους εμπειριών όπως ήδη ανέφερα ,συνάντησης συναδέλφων ανταλλαγής απόψεων και εποικοδομητικών αντιπαραθέσεων με αρκετά σκαμπανεβάσματα εγκεφαλικής πίεσης…
Απ’ότι παρατηρώ με το ενδοσκόπιο, δύσκολο να την απαρνηθούμε τη τζαζ της φυσικής ,που έλεγε ο Ανδρέας.
"Η θέση μου με πιο απλά λόγια είναι πως πρέπει οι κανόνες να δηλώνονται με σαφήνεια. Δεν μπορεί να παίζουμε κάποιο παιγνίδι πόκας που είναι τρία-φουλ και στο τέλος όταν ανοίγουμε τα φύλλα να μου πεις ότι ήταν κέντα-χρώμα. Με εξαπάτησες."
Ποιος εξαπάτησε ποιον; Πρέπει ο μαθητής να ξέρει, ότι απαιτείται δικαιολόγηση σε κάθε σχέση που γράφει; Ναι ή όχι;
Ποιος άλλαξε το "παιχνίδι" αυτό και το έκανε "κέντα-χρώμα";;;
Διονύση Μαργ συμφωνώ για το α=αγR οτι θα έπρεπε να δωθεί εξήγηση είτε με το ακίνητο σημείο νήματος είτε μεσω του Δycm=S=ΔθR
(οπως μου το ειπε μια μαθήτρια στο ειδικό εξεταστικό και χαρηκα) Και μένα μου πέρασε από το μυαλό να κόψω, αν ο μαθητής δεν ήξερε να το αιτιολοησει , ομως προσγειώθηκα όταν θυμήθηκα τη σελ 121 και αναγκάστηκα να το δεχθώ
να το δεχθώ και για τους υπολοιπους μαθητές που το εγραψαν έτσι ξερό χωρίς να γνωρίζουν την αιτιολόγηση. Ωρες ωρες μου ρχεται στο μυαλό οτι δεν βαθμολογουμε φυσική
Το παιδί που διαβάζει το σχολικό του βιβλίο θυμάται πως το Δ1 είναι ακριβώς η άσκηση αυτή.
Του είχε τραβήξει την προσοχή η μη απόδειξη της σχέσης αcm = αγ.R αλλά θεωρεί τις λύσεις του βιβλίου ως βέλτιστες.
Μπορεί να είναι έξυπνο παιδί και να καταλαβαίνει πως υπάρχουν και άλλες καλλίονες της “βελτίστου”. Όμως πείθεται πως είναι “επίσημες”. Πως είναι ακριβώς αυτό που απαιτείται σε Εξετάσεις.
-Δεν μπορεί να θεωρήσουν ελλειπή την λύση αυτήν! Δεσμεύονται. Αν ήταν θα είχαν στείλει συμπλήρωση.
Τα ίδια σκέφτηκε και του είπε και ο καθηγητής του.
Ο πιτσιρικάς καταλαβαίνει πολύ καλά το γιατί και θα μπορούσε να αποδείξει τη σχέση. Σιγά την απόδειξη δηλαδή!
Τα εκπαιδευμένα μαϊμουδάκια τη μάθανε, όταν ο καθηγητής του τους είπε να την παραθέτουν. Όλοι τη μάθανε στο τμήμα, ακόμα και αυτοί που δεν την κατάλαβαν Όπως μάθανε να βρίσκουν ακίνητα σημεία μεταξύ πηγών, πόσες ταλαντώσεις έκανε η πηγή και πως ανακλάται ο ήχος σε κινούμενο εμπόδιο.
Και αυτός μπορεί να την κάνει αλλά προσπαθεί να κερδίσει χρόνο.
Αυτό είναι το τρία-φουλ.
Ποιο είναι το κέντα-χρώμα;
Το να του πεις αύριο:
-Λυπάμαι παιδί μου. Ποιος σου είπε ότι η λύση του βιβλίου είναι πλήρης;
-Δεν είναι;
-Όχι δεν είναι! Να αγοράσεις το βοήθημα του Φαφλατίδη να την δεις λυμένη υποδειγματικά.
-Και ο καθηγητής μου;
-Να του Ζητήσεις τα ρέστα. Ακούς εκεί να θεωρεί προτύπως λυμένες τις ασκήσεις του βιβλίου!
-Μα γιατί δεν μου λέγατε να την κάνω;
-Πρέπει να καταλαβαίνεις από μόνος σου πως ότι δεν υπάρχει στο σχολικό βιβλίο πρέπει να το αποδεικνύεις.
-Πρέπει να αποδείξω και το ότι η δυναμική ενέργεια του ελατηρίου είναι 1/2k.Δl2 ;
Γιάννη σαφώς θέλει προσοχή …ο ''κανόνας'' και καλά κάνεις που το τονίζεις,πάντως εγώ προσπάθησα να προσεγγίσω το συγκεκριμένο θέμα Γ χωρίς να βλέπω γραπτό και γιαυτό έβαλα και δυό φορές το …''αν''.
Καλησπέρα Παντελή.
Διαπιστώνω κάποιο παράπονο, επειδή είπα ο λόγος στους βαθμολογητές ή μου φάνηκε;
Τι να κάνουμε αυτοί έχουν το πεπόνι, αυτοί και το μαχαίρι…
Εμείς απλά διατηρούμε το δικαίωμα να μην γίνουμε “ιδιώτες” με την αρχαιολογική έννοια της λέξης!
Σαν αντίδραση, μια αφιέρωση:
Αλλά μετά από 14 σελίδες σχολίων, όπου στην πλειοψηφία τους γίνεται κριτική σ την ΚΕΕ, νομίζω ότι δικαιούμαι να κάνω κριτική και στους βαθμολογητές
Δεν συμφωνώ Γιάννη, ότι ο μαθητής χωρίς να πει τίποτα (μια εξήγηση, μια δικαιολογία…) για την εξίσωση αcm=αγων.r, δικαιούται να την χρησιμοποιήσει.
Από πού και ως πού είναι γνωστή η σχέση αυτή στην θεωρία του;
Ισχύει στην κύλιση. Και τι σχέση έχει η κύλιση με την πτώση του δίσκου;
Το 2006 ή 2007, είχα βάλει ένα διαγώνισμα στην Β τάξη, επαγωγή, όπου είχαμε μια εκθετική αύξηση ταχύτητας μιας ράβδου, μέχρι να αποκτήσει οριακή τιμή. Οι μαθητές την έλυσαν "τυπικά" χωρίς δικαιολογήσεις και εξηγήσεις…
Κάθησα και έγραψα τη λύση, την οποία του μοίρασα, πριν τους δώσω τα γραπτά τους.
Κατέληγα με το "ο έχων ώτα ακούειν, ακουέτω".
Μετά από 10+ χρόνια, μάλλον δεν "ακούνε" ούτε και οι βαθμολογητές
Ακόμη και αν ονομάζεται Κυριακόπουλος….
ΥΓ
Έψαξα να βρω το αρχείο, αλλά δεν το βρήκα…
Διονύση (Μητρ.) καλημέρα.
Για το Δ δεν νομίζω ότι καν χρειάζεται συζήτηση, η λύση είναι απολύτως εναρμονισμένη με το σχολικό βιβλίο.
Εφόσον αυτό είναι το ευαγγέλιο τότε: "πετάει ο γάιδαρος; πετάει λέμε και μεις"
Δηλαδή άμα είχαμε αυτή;
Σωστό δεν θα πάρεις τον σχεδιασμό των δυνάμεων;
Καλησπέρα συνάδελφοι
Νομίζω πως μπορώ να κάνω τον συνήγορο του διαβόλου .
Οτι οι τάσεις που ασκεί ένα νήμα στα δύο άκρα του ( στην τροχαλία και στην ράβδο ) είναι αντίθετες … από ποια θεωρία προκύπτει ; Άρα να κόβεται ένα μόριο σε όποιον δεν την δικαιολογεί.
γιατί δεν μπορεί να μην αξιοποιούν δεδομένο ( αβαρές και μη εκτατό νήμα )
Συμφωνείτε; Αν ναι … νομίζω πως μπορούμε εύκολα να χάσουμε το μέτρο και …
Καλημέρα και πάλι σε όλους,
Διονύση, Γιάννη, Παντελή, Βασίλη, Δημήτρη σας ευχαριστώ για το σχολιασμό.
Πράγματι συνάδελφοι τα σημεία που ήθελα να εστιάσω ήταν,
στο μεν Δ-1 η μή αιτιολόγηση της σχέσης αcm = αγων R,
στο δε Β-2 η σχέση PΛ = Pατμ + ρgh.
Για την περίπτωση του Δ-1 πιστεύω κι εγώ ότι η σχέση θα έπρεπε τουλάχιστον επιγραμματικά να δικαιολογηθεί.
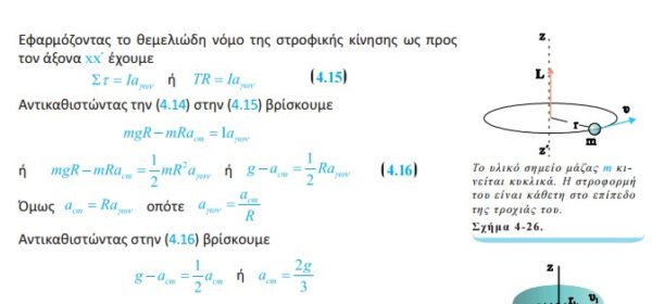
Το ζήτημα όμως είναι ότι υπάρχει η ίδια ακριβώς άσκηση λυμένη ως παράδειγμα στο σχολικό (το γιο-γιο). Είναι το λυμένο Παράδειγμα 4-10. Και στη λύση χρησιμοποιείται χωρίς εξήγηση η σχέση αcm = αγων R για να βγάλει τελικά το αποτέλεσμα αcm=2g/3.
Θα μπορούσε δηλαδή να ισχυριστεί κάποιος "Μα το Δ-1 υπάρχει λυμένο στο σχολικό! Είναι ελλειπής η λύση του σχολικού;".
Για την περίπτωση του Β-2 πιστεύω κι εγώ ότι η απλή γραφή της σχέσης PΛ = Pατμ + ρgh κρύβει πιθανή σύγχυση, δεδομένου ότι έχουμε ροή και όχι υγρό σε ισορροπία.
Επειδή ο σωλήνας είναι ισοπαχής και οι ταχύτητες στο σημείο Λ και στην έξοδο έχουν ίσα μέτρα, είναι τελικά σωστή η σχέση (όπως θα προέκυπτε με χρήση του νόμου Bernoulli). Δεν θα έπρεπε όμως να αναφερθεί αυτό στη λύση;
Βέβαια ο μαθητής αναφέρει πιο πριν στο νόμο της συνέχειας ότι ο σωλήνας είναι ισοπαχής άρα οι ταχύτητες στα Α και Λ έχουν ίσα μέτρα. Δεν συσχετίζει όμως τη σχέση PΛ = Pατμ + ρgh με ίσες ταχύτητες.
Το χειρότερο πρόβλημα είναι ότι με το επίπεδο των θεμάτων που έπεσαν, τέτοιες λεπτομέρειες (ή και πιο ασήμαντες) θα παίξουν δυστυχώς σημαντικό ρόλο, ειδικά στις σχολές με τις ψηλές βάσεις.
Πριν γράψω κάτι γενικότερο ας διαφωνήσω με τον διαφωνούντα Διονύση.
Πιστεύω πως επ’ ουδενί λόγω δεν μπορεί να τιμωρηθεί μαθητής έμπειρος.
Ένα τέτοιο παιδί, έχοντας λύσει πολλά προβλήματα, έχοντας δει πολλές λυμένες ασκήσεις, χρησιμοποιεί κάποια ως αυτονοήτως ισχύοντα.
Γράφει ότι η διαφορά φάσης είναι 2π.Δx/λ χωρίς να αφαιρέσει τις φάσεις.
Ταυτίζει την κύλιση (χωρίς ολίσθηση) με την περίπτωση του γιο-γιό (την κλασική) διότι η αναλογία είναι εμφανής.
Έχει καθηγητή που δεν παπαγαλίζει το σχολικό βιβλίο. Ο συνάδελφος αυτός του αναλύει τα της επιτροχίου, την σχέση της με το κρεμασμένο σώμα, την διαφορά επιτάχυνσης μεταξύ ενός σημείου του σχοινιού και του σημείου της τροχαλίας που είναι σε επαφή με αυτό. Που του διδάσκει κυλιόμενους διαδρόμους, κινητές τροχαλίες, μηχανές Άτγουντ διπλής τροχαλίας. Που παρουσιάζει διαφορετικά την διαφορά φάσης απ’ ότι το βιβλίο.
Προφανώς ο συνάδελφος το έκαψε το παιδί.
Αν φυσικά πούμε στο παιδί αυτό ρητώς ότι θέλουμε να αποδείξει τα παραπάνω, μπορεί να τα αποδείξει. Αν δεν του το πούμε τον εξαπατούμε και τον κάνουμε να γράφει εκθέσεις ιδεών εκεί που δεν χρειάζεται. Κάποια παιδιά έχουν λάβει οδηγία να γράφουν μικρή τυποποιημένη πραγματεία περί στρεφομένων πριν τα χρησιμοποιήσουν.
Δίπλα σε τέτοια παιδιά υπάρχουν και άλλα. Αυτά ίσως δεν μπορούν να εξηγήσουν γιατί στο γιο-γιο αcm = αγ.R. Αυτά όταν βλέπουν κάτι στρογγυλό γράφουν την σχέση. Πως θα ξεχωρίσουν από τα προηγούμενα;
Υπάρχει πρόβλημα;
Γίνεται αδικία;
Ναι και πρόβλημα υπάρχει και αδικία γίνεται. Δεν είμαστε όμως εμείς οι βαθμολογητές αυτοί που θα θεραπεύσουν την αδικία. Την θεραπεύει, αν θέλει, το μέλος της ΚΕΕ που προτείνει ένα θέμα και τα μέλη που το αποδέχονται ή το τροποποιούν. Αν θέλουν να χωρίσουν τα πρόβατα από τα ερίφια ας βάλλουν ένα θέμα στο οποίο η διαφορά φάσης να μην είναι 2π.Δx/λ διότι τα σημεία δεν είναι πάνω στην ίδια ευθεία διάδοσης.
Ας βάλλουν θέμα στο οποίο η σχέση αcm = αγ.R δεν ισχύει ή ισχύει μόνο για το ένα και όχι το άλλο σώμα.
Ας βάλλουν κυλιόμενο διάδρομο.
Αν δεν θέλουν κάτι τόσο εξεζητημένο, ας ζητήσουν σαφώς την απόδειξη της σχέσης.
Αν δεν κάνουν τίποτε από τα παραπάνω, ή κάνουν λάθος ή δεν θέλουν να ξεχωρίσουν τα παιδιά στο θέμα αυτό. Δεν είναι δουλειά του βαθμολογητή να άρει την αδικία. Αδικίες αίρει ο Ζορρό.
Ο βαθμολογητής μπορεί να γράψει στο υλικονέτ , στο ΑΒ, στο Εσος, ή όπου αλλού και να στηρίξει την άποψή του, ότι δηλαδή διαπράττεται αδικία.
Όταν τελειώσει το κείμενό του και πάει στο Βαθμολογικό Κέντρο, ας θυμηθεί ότι είναι διορθωτής γραπτών και όχι της κοινωνίας. Διότι επιχειρών να διορθώσει αδικίαν διαπράττει άλλην. Κόβει βαθμούς από σκεπτόμενο χαρισματικό παιδί που έχει μάθει να μιλάει στιβαρά με λίγα λόγια και πριμοδοτεί την εκπαιδευμένη μαϊμού που τηρεί μετ’ ευλαβείας τις εντολές που έχει πάρει:
-Πριν χρησιμοποιήσεις στρεφόμενα, θα γράψεις αυτό το κείμενο που θα μάθεις απ’ έξω.
-Η σχέση αcm = αγ.R υπάρχει στο βιβλίο για κύλιση αλλά όχι για γιο-γιό.
Η θέση μου με πιο απλά λόγια είναι πως πρέπει οι κανόνες να δηλώνονται με σαφήνεια. Δεν μπορεί να παίζουμε κάποιο παιγνίδι πόκας που είναι τρία-φουλ και στο τέλος όταν ανοίγουμε τα φύλλα να μου πεις ότι ήταν κέντα-χρώμα. Με εξαπάτησες.
Αν στο βιβλίο ή στον εργαστηριακό οδηγό υπάρχει κάτι, αυτό θεωρείται υπόδειγμα ορθότητος. Στο βιβλίο το γιο-γιο λύνεται χωρίς να αποδειχθεί η αcm = αγ.R .
Στην άσκηση «μέτρηση ροπής αδράνειας» δεν αποδεικνύεται το ότι η επιτάχυνση είναι σταθερή. Υπολογίζεται η τελική ταχύτητα και μέσω αυτής και της διαδρομής η επιτάχυνση. Αν θέλεις δυναμική λύση και απόδειξη της σταθερότητας της επιτάχυνσης το λες από την αρχή.
-Παιδιά το παιχνίδι είναι κέντα-χρώμα.
Καλησπέρα Διονύση.
Ξέχασα να βάλω τη φατσούλα
η οποία θα δρούσε αποτρεπτικά ίσως, στο να εκλάβεις σαν παράπονο, την προτροπή σου στους βαθμολογητές για σχολιασμό των αιτημάτων του Διονύση και του Ανδρέα, άλλωστε σεβάστηκα την προτροπή και απάντησα μετά τον Γιάννη που βρίσκεται στις επάλξεις . Πως το λένε … «φωτιά να πέσει και να με κάψει» με τέτοιο βήμα που σε τόσους δίνεις.
Ομολογώ πως αναζητώ την όλη δραστηριότητα των βαθμολογικών από πλευράς κέρδους εμπειριών όπως ήδη ανέφερα ,συνάντησης συναδέλφων ανταλλαγής απόψεων και εποικοδομητικών αντιπαραθέσεων με αρκετά σκαμπανεβάσματα εγκεφαλικής πίεσης…
Απ’ότι παρατηρώ με το ενδοσκόπιο, δύσκολο να την απαρνηθούμε τη τζαζ της φυσικής ,που έλεγε ο Ανδρέας.
Σ'ευχαριστώ για το ωραίο άσμα.
Να’σαι καλά
Γεια σου Γιάννη. Λες:
"Η θέση μου με πιο απλά λόγια είναι πως πρέπει οι κανόνες να δηλώνονται με σαφήνεια. Δεν μπορεί να παίζουμε κάποιο παιγνίδι πόκας που είναι τρία-φουλ και στο τέλος όταν ανοίγουμε τα φύλλα να μου πεις ότι ήταν κέντα-χρώμα. Με εξαπάτησες."
Ποιος εξαπάτησε ποιον; Πρέπει ο μαθητής να ξέρει, ότι απαιτείται δικαιολόγηση σε κάθε σχέση που γράφει; Ναι ή όχι;
Ποιος άλλαξε το "παιχνίδι" αυτό και το έκανε "κέντα-χρώμα";;;
Ποιος πήγε κι άπλωσε τα ρούχα στην ταράτσα;
Διονύση Μαργ συμφωνώ για το α=αγR οτι θα έπρεπε να δωθεί εξήγηση είτε με το ακίνητο σημείο νήματος είτε μεσω του Δycm=S=ΔθR
(οπως μου το ειπε μια μαθήτρια στο ειδικό εξεταστικό και χαρηκα) Και μένα μου πέρασε από το μυαλό να κόψω, αν ο μαθητής δεν ήξερε να το αιτιολοησει , ομως προσγειώθηκα όταν θυμήθηκα τη σελ 121 και αναγκάστηκα να το δεχθώ
να το δεχθώ και για τους υπολοιπους μαθητές που το εγραψαν έτσι ξερό χωρίς να γνωρίζουν την αιτιολόγηση. Ωρες ωρες μου ρχεται στο μυαλό οτι δεν βαθμολογουμε φυσική
" Ωρες ωρες μου ρχεται στο μυαλό οτι δεν βαθμολογουμε φυσική"
Συμφωνώ απόλυτα Μανόλη.
Πολλές φορές είχα και γω την ίδια αίσθηση κατά το παρελθόν…
Καλό απόγευμα.
Ποιο είναι το τρία-φουλ;
Αυτό:
Το παιδί που διαβάζει το σχολικό του βιβλίο θυμάται πως το Δ1 είναι ακριβώς η άσκηση αυτή.
Του είχε τραβήξει την προσοχή η μη απόδειξη της σχέσης αcm = αγ.R αλλά θεωρεί τις λύσεις του βιβλίου ως βέλτιστες.
Μπορεί να είναι έξυπνο παιδί και να καταλαβαίνει πως υπάρχουν και άλλες καλλίονες της “βελτίστου”. Όμως πείθεται πως είναι “επίσημες”. Πως είναι ακριβώς αυτό που απαιτείται σε Εξετάσεις.
-Δεν μπορεί να θεωρήσουν ελλειπή την λύση αυτήν! Δεσμεύονται. Αν ήταν θα είχαν στείλει συμπλήρωση.
Τα ίδια σκέφτηκε και του είπε και ο καθηγητής του.
Ο πιτσιρικάς καταλαβαίνει πολύ καλά το γιατί και θα μπορούσε να αποδείξει τη σχέση. Σιγά την απόδειξη δηλαδή!
Τα εκπαιδευμένα μαϊμουδάκια τη μάθανε, όταν ο καθηγητής του τους είπε να την παραθέτουν. Όλοι τη μάθανε στο τμήμα, ακόμα και αυτοί που δεν την κατάλαβαν Όπως μάθανε να βρίσκουν ακίνητα σημεία μεταξύ πηγών, πόσες ταλαντώσεις έκανε η πηγή και πως ανακλάται ο ήχος σε κινούμενο εμπόδιο.
Και αυτός μπορεί να την κάνει αλλά προσπαθεί να κερδίσει χρόνο.
Αυτό είναι το τρία-φουλ.
Ποιο είναι το κέντα-χρώμα;
Το να του πεις αύριο:
-Λυπάμαι παιδί μου. Ποιος σου είπε ότι η λύση του βιβλίου είναι πλήρης;
-Δεν είναι;
-Όχι δεν είναι! Να αγοράσεις το βοήθημα του Φαφλατίδη να την δεις λυμένη υποδειγματικά.
-Και ο καθηγητής μου;
-Να του Ζητήσεις τα ρέστα. Ακούς εκεί να θεωρεί προτύπως λυμένες τις ασκήσεις του βιβλίου!
-Μα γιατί δεν μου λέγατε να την κάνω;
-Πρέπει να καταλαβαίνεις από μόνος σου πως ότι δεν υπάρχει στο σχολικό βιβλίο πρέπει να το αποδεικνύεις.
-Πρέπει να αποδείξω και το ότι η δυναμική ενέργεια του ελατηρίου είναι 1/2k.Δl2 ;
-Όχι.
-Γιατί όχι;
-…….
Τι είναι αυτό που πρέπει να αποδεικνύει ο εξεταζόμενος;
Παράδειγμα:
“Βρείτε την επιτάχυνση που αποκτά μια σφαίρα μη ολισθαίνουσα, δεχόμενη δύναμη F”.
Απάντηση:
-Είναι πολύ απλό θέμα. Μια σφαίρα ισοδυναμεί με υλικό σημείο μάζας m+Ι/R2 =7/5m. Συνεπώς η επιτάχυνση είναι (5F)/(7m).
-Που το βρήκες αυτό μεγάλε;
-Κάποιος στο υλικονέτ το έγραψε.
Φυσικά μια τέτοια λύση πρέπει να μηδενισθεί ή έστω να πάρει 1 μόριο αν έχει σωστό αποτέλεσμα.
Αν την αντιστοιχία αυτήν την αναφέρει το σχολικό βιβλίο, η λύση νομιμοποιείται.
Αν θέλουμε ντε και καλά να τον εξετάσουμε στην Δυναμική του στερεού, θα πρέπει να προσδιορίσουμε την επιθυμητή λύση με κατάλληλη εκφώνηση.
Να το δεχθείς Μανόλη.
Καλύτερα να γλυτώσουν χιλιάδες άσχετοι παρά να χαντακωθεί ένας καλός που βασίστηκε στο σχολικό βιβλίο.
Βαθμολογούμε τα θέματα που τίθενται Μανόλη. Αυτά μπορούν να γίνουν Φυσική.